
Prosa dan bentuknya

√ 14 Jenis Prosa Lama dan dan Baru Serta Cirinya | DosenSosiologi.Com
Pengertian dan Jenis - jenis Prosa - Data Dapodikku
Jenis Prosa Lama – Dengan

PPT - PROSA LAMA PowerPoint Presentation, free download - ID:6482824
Pengertian Dan Jenis Prosa | PDF

Arti Prosa : Pengertian, Macam, Bentuk, Jenis, Ciri, Fungsi
Jenis Prosa Lama – Dengan

Jenis Jenis Prosa Lama dan Prosa Baru – Anto Tunggal

PPT - PROSA LAMA PowerPoint Presentation, free download - ID:6482824

Pengertian prosa dan jenis prosa

Prosa Baru dan Lama - Pengertian, Karakteristik dan Contoh

Contoh Prosa - Pengertian, Manfaat, Ciri, Jenis, Perbedaan

√ Prosa Adalah - Pengertian, Ciri, Jenis, Contoh (Lengkap)

PROSA LAMA Dibuat oleh: Kelompok ppt download

Mengenal Prosa Lama yang Ada di Indonesia
Jenis Jenis Prosa Lama Dan Prosa Baru
![]()
DOC) Pengertian Prosa Lama | Noor Dien - Academia.edu

Prosa Lama: Pengertian, Karakteristik, Jenis, dan Contoh Lengkap

√ Prosa Adalah - Pengertian, Ciri, Jenis, Contoh (Lengkap)
Makalah Tentang Prosa | PDF
Jenis Prosa Lama Dan Prosa Baru

Pengertian prosa dan jenis prosa

Jenis Prosa Lama – Dengan

Prosa: Jenis-Jenis Prosa, Pengertian dan Contoh Prosa - Smadgreen

PROSA LAMA Dibuat oleh: Kelompok ppt download

KOMIK & KOMPUTER INFORMASI: Prosa Lama dan Prosa Baru
Jenis Prosa Lama – Dengan

Pengertian prosa dan jenis prosa

Jenis – Jenis Prosa Indonesia Lama | Linguistik Id
![√Mengenal Apa Itu Prosa? [LENGKAP] beserta Ciri dan Jenis Prosa](https://i3.wp.com/i2.wp.com/jendralgaram.com/wp-content/uploads/2019/10/Slide3-22.jpg?resize=800%2C450&ssl=1)
√Mengenal Apa Itu Prosa? [LENGKAP] beserta Ciri dan Jenis Prosa

√ 9 Pengertian Prosa Menurut Para Ahli, Jenis dan Bentuknya

PERBEDAAN PROSA LAMA DAN PROSA BARU - SEMUA CONTOH
![]()
DOC) Karakteristik prosa | Rini Catur - Academia.edu

Prosa : Pengertian, Ciri, Jenis, Contoh & Perbedaannya Lengkap

Pengertian Prosa, Jenis- Jenis dan Contoh Prosa Terlengkap | Pelajaran Sekolah Online

Pengertian Prosa Adalah: Ciri-Ciri, Jenis, dan Contoh Prosa

Prosa Adalah

Sastra Indonesia: Mengenal Jenis-Jenis Prosa Lama
MODUL 6
![SASTRA MELAYU KLASIK - BAHASA INDONESIA … viewAdalah jenis prosa lirik dari sastra Minangkabau tradisional yang dapat didendangkan. Biasanya orang lebih tertarik pada cara penceritaan - [DOC Document]](https://i2.wp.com/demo.fdokumen.com/img/378x509/reader023/reader/2020111500/5ad53ca67f8b9aff228cdaaf/r-2.jpg)
SASTRA MELAYU KLASIK - BAHASA INDONESIA … viewAdalah jenis prosa lirik dari sastra Minangkabau tradisional yang dapat didendangkan. Biasanya orang lebih tertarik pada cara penceritaan - [DOC Document]

Pengertian Prosa, Jenis, Macam, Ciri, karakteristik & Contoh

Contoh Prosa: Pengertian, Ciri, Unsur, Jenis, Contohnya

Pengertian Prosa Menurut Para Ahli, Ciri, Jenis, Unsur & Contoh

Jenis-Jenis Prosa Indonesia Baru | Linguistik Id

Pengertian Prosa, Ciri, Jenis, dan Contohnya

√ Prosa Adalah : Pengertian Menurut Ahli, 4 Contoh, Ciri & Macam

Pengertian Prosa : Ciri, Jenis & Contohnya Lengkap
![MODUL 6 - file.upi. ‚ Hikayat adalah salah satu bentuk prosa lama yang ceritanya berisi kehidupan para dewa … Fabel, misalnya Dongeng Si Kancil dan Pelanduk Jenaka. b. Prosa - [PDF Document]](https://i0.wp.com/demo.fdokumen.com/img/378x509/reader019/reader/2020032523/5a72f0a47f8b9a93538e4b46/r-2.jpg)
MODUL 6 - file.upi. ‚ Hikayat adalah salah satu bentuk prosa lama yang ceritanya berisi kehidupan para dewa … Fabel, misalnya Dongeng Si Kancil dan Pelanduk Jenaka. b. Prosa - [PDF Document]

Prosa - Pengertian, Unsur, Jenis & Penjelasan Lengkap - serupa.id

Pengertian Prosa, Ciri-Cirinya, dan Jenis-Jenisnya Secara Umum - Pengertian Apapun

√Pengertian, Ciri dan Jenis Prosa Secara Umum

Materi Apresiasi Prosa Lengkap: Prosa Lama, Prosa Baru, Contoh Prosa - NANGKRING.NET
Prosa | PDF

Prosa: Pengertian, Jenis dan Contohnya

Prosa Lama Dan Baru: Pengertian, Jenis dan Bentuknya - Ruang Pengetahuan
![√Mengenal Apa Itu Prosa? [LENGKAP] beserta Ciri dan Jenis Prosa](https://i1.wp.com/i0.wp.com/jendralgaram.com/wp-content/uploads/2019/10/Slide7-20.jpg?resize=800%2C450&ssl=1)
√Mengenal Apa Itu Prosa? [LENGKAP] beserta Ciri dan Jenis Prosa

Arti Prosa : Pengertian, Macam, Bentuk, Jenis, Ciri, Fungsi

Pengertian dan Jenis Prosa Apresiasi Sastra

Prosa : Pengertian, Ciri, Jenis dan Contoh Prosa | Sekolahan.Co.Id

Jenis-Jenis Karya Sastra Indonesia Prosa - RIFANFAJRIN.COM

Contoh Prosa - Pengertian dan Contoh B. Indonesia

10 Pengertian Prosa Menurut Para Ahli Terlengkap | Pelajaran Sekolah Online

Jenis-jenis Prosa dan Ciri-ciri Pembedanya
![READERZEN | Agensi Penulis on Twitter: “[BEDAH PROSA] Halo, Rekan Literasi! Yuk, simak poster di atas untuk mengetahui jenis-jenis prosa! Jangan lupa, kunjungi kanal media kami di: Twitter: @Readerzen Linked In: READERZEN](https://i3.wp.com/pbs.twimg.com/media/EwhDhaUVcAYrPIm.jpg:large)
READERZEN | Agensi Penulis on Twitter: “[BEDAH PROSA] Halo, Rekan Literasi! Yuk, simak poster di atas untuk mengetahui jenis-jenis prosa! Jangan lupa, kunjungi kanal media kami di: Twitter: @Readerzen Linked In: READERZEN

B Teori Belajar dan Prinsipprinsip Pembelajaran Genre dan

PROSA LAMA DAN BARU

Prosa - Pengertian, Ciri-Ciri, Jenis, Unsur dan Contoh - PINTERPandai

PROSA: Pengertian, Jenis, Ciri-Ciri dan Contoh Prosa

Nama Mahaiswa :… Kelas :… - PDF Free Download

√ Contoh Prosa : Pengertian, Manfaat, Ciri, Perbedaan, Jenis

Mengenal Prosa (1) - CasCisCus

Contoh Membuat Prosa Dalam Bahasa Lampung - Hasbundoya
Prosa | PDF
Prosa adalah Karya Berbentuk Cerita, Kenali Jenis dan Bentuknya

Jenis Jenis Prosa Lama Dan Prosa Baru

Pengertian prosa dan jenis prosa

Contoh Prosa - Pengertian, Manfaat, Ciri, Jenis, Perbedaan
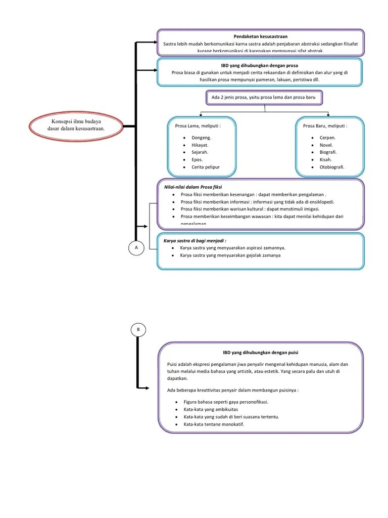
![Nama : Rachmad Saiful Hadi Kelas : 1KA24 Tugas : Bab 3 … : Bab 3 Konsepsi … Jenis-jenis prosa lama - [PDF Document]](https://i3.wp.com/demo.fdokumen.com/img/378x509/reader025/reader/2021060517/5c869f9509d3f2815e8c6f0f/r-2.jpg)
Nama : Rachmad Saiful Hadi Kelas : 1KA24 Tugas : Bab 3 … : Bab 3 Konsepsi … Jenis-jenis prosa lama - [PDF Document]

Sastra atau Fiksi Populer? - Catatan Waktu

Apa Itu Prosa? Ini Penjelasan, Ciri-Ciri, Jenis, dan Contohnya - Semua Halaman - Kids

Prosa Baru dan Lama - Pengertian, Karakteristik dan Contoh
![]()
Prosa Lama 7 Yang dimaksud dengan istilah prosa lama di sini adalah karya prosa | Course Hero

PROSA LAMA DAN BARU

TEORI SASTRA MATERI POKOK Pengertian Sastra Jawa Kuna
BAB II TINJAUAN PUSTAKA Penelitian tentang analisis gaya bahasa perbandingan belum pernah diteliti di Program Studi Bahasa Arab

Prosa adalah Karya Berbentuk Cerita, Kenali Jenis dan Bentuknya - Hot Liputan6.com

Pengertian prosa dan jenis prosa
Prosa | PDF

Pengertian Prosa, Jenis-Jenis Prosa Beserta Unsurnya Lengkap | IndonesiaStudents.com

Ciri ciri Prosa dan Jenis Prosa | KBBI Online

√ 9 Pengertian Prosa Menurut Para Ahli, Jenis & Bentuk Prosa

Pengertian Prosa - Ciri-Ciri, Jenis-Jenis, beserta Contoh (Lengkap)
Contoh Hikayat Jenis Sejarah

PPT - PROSA LAMA PowerPoint Presentation, free download - ID:5862823

Prosa Lama Dan Baru: Pengertian, Jenis dan Bentuknya - Ruang Pengetahuan

Mengenal Karya Sastra Bentuk Prosa - Info Sastra - CARApedia

Pengertian Prosa dan Jenis-Jenis Prosa | Ensikloblogia

√ 14 Jenis Prosa Lama dan dan Baru Serta Cirinya | DosenSosiologi.Com

11 Contoh Hikayat : Pengertian, Unsur, Jenis, Ciri, Tujuan - Faktasantuy.com