
Pengantar Pendidikan (unsur unsur pendidikan) universitas negeri malang - YouTube

PENGERTIAN DAN UNSUR-UNSUR PENDIDIKAN - ppt download
Pengertian Dan Unsur-Unsur Pendidikan | PDF

BAB II PENGERTIAN DAN UNSUR-UNSUR PENDIDIKAN - ppt download
Unsur-Unsur Pendidikan | PDF

Bab ii hakikat pendidikan

Pengertian dan Unsur-unsur Pendidikan - Pengantar Pendidikan

PENDIDIKAN SEBAGAI SISTEM - ppt download

PPT - BAB II PENGERTIAN DAN UNSUR-UNSUR PENDIDIKAN PowerPoint Presentation - ID:4136993

PPT - Pendekatan, Batasan, Tujuan Kompetensi dan Unsur Pendididkan PowerPoint Presentation - ID:5664033

Pengertian dan Unsur-unsur Pendidikan - Pengantar Pendidikan

Download PPT Pengertian dan Unsur-Unsur Pendidikan - SALAM PENDIDIKAN INDONESIA

3 TIGA UNSUR PENTING PENDIDIKAN NONFORMAL | VISIUNIVERSAL

Pendidikan: Pengertian, Unsur, Tujuan, Fungsi, dsb (Lengkap) - serupa.id

UNSUR-UNSUR PENDIDIKAN

DDIP | Pendidikan sebagai suatu sistem & Unsur-unsur Pendidikan - YouTube

Unsur Unsur Pendidikan Dan Hakikat Pendidikan Terlengkap | Blog Pendidikan
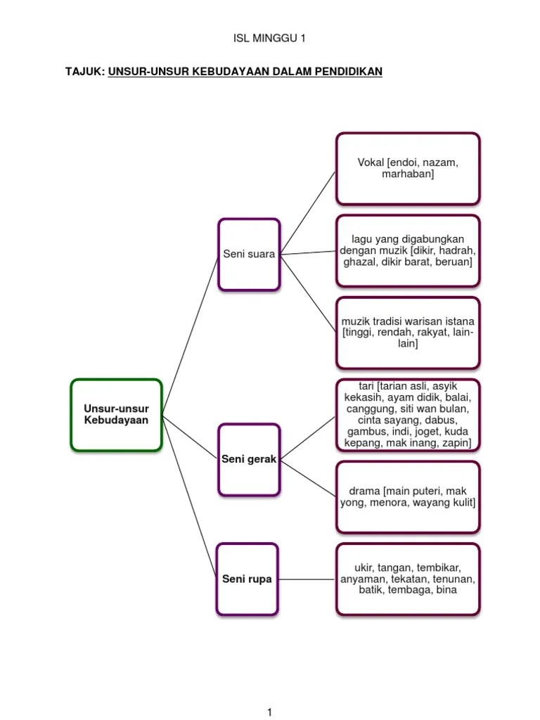
Unsur-Unsur Kebudayaan Dalam Pendidikan | PDF

UNSUR – UNSUR PENDIDIKAN - ppt download

Unsur-Unsur Pendidikan « Mathniyya

PENGERTIAN DAN UNSUR-UNSUR PENDIDIKAN | klipaa.com

UNSUR UTAMA PENDIDIKAN DAN PENUNJANG - ppt download

169773798 pendidikan-kesehatan-dan-ilmu-perilaku-ppt
Pertemuan Ke-4 Dan 5 Unsur-Unsur Pendidikan | PDF

SISTEM PENDIDIKAN NASIONAL - ppt download

Pengertian Sekolah, Sejarah, Unsur - Unsur, Fungsi dan Jenjang Pendidikan di Sekolah - Berita Pendidikan Sedang Trending
![]()
DOC) MAKALAH Pengertian dan Unsur-unsur Pndidikan | Sefiola Vagenza - Academia.edu

unsur unsur pendidikan

Pengertian Pendidikan, Unsur-unsur Pendidikan, dan Faktor-fa by laili rahmatan thoyyibah

BAB II PENGERTIAN DAN UNSURUNSUR PENDIDIKAN A Pengertian

Pengantar Pendidikan: Pengertian dan Unsur-Unsur Pendidikan - YouTube
![]()
DOC) PENGERTIAN DAN UNSUR-UNSUR PENDIDIKAN 1 | TA TA - Academia.edu
![]()
Top PDF Pendidikan sebagai Sistem dan Unsur Unsur Pendidikan - 123dok.com

PENGANTAR PENDIDIKAN Surya Adi Saputra M Pd BAHAN

Unsur-Unsur Pendidikan Beserta Pengertian dan Penjelasannya
Isl Minggu 1-Unsur-Unsur Seni Dalam Pendidikan | PDF

PRINSIP-PRINSIP DAN UNSUR-UNSUR ADMINISTRASI PENDIDIKAN - MAKALAH NIH
![]()
Top PDF Pendidikan sebagai Sistem dan Unsur Unsur Pendidikan - 123dok.com

Pengertian dan Unsur-unsur Pendidikan - Pengantar Pendidikan

Unsur Unsur Pendidikan Pembelajaran Menggambar Tangan gambar unduh gratis_ Ilustrasi 400121946_Format gambar PSD_lovepik.com

Makna Pendidikan Aktivitas apa saja yg bisa disebut

Pengertian dan Unsur-unsur pendidikan serta pendidikan sebagai sistem. - YouTube
Pengertian Dan Unsur-Unsur Pendidikan | PDF

Makalah Bab 2 Pengertian Dan Unsur - Unsur Pendidikan
![]()
Top PDF PENGERTIAN DAN UNSUR PENDIDIKAN.docx - 123dok.com

Unsur-Unsur Pokok, Asas-Asas Dan Fungsi Pendidikan Nasional (Penjelasan Terlengkap) | Blog Pendidikan

Makna Pendidikan Aktivitas apa saja yg bisa disebut
![]()
DOC) UNSUR DAN FUNGSI MANAJEMEN PENDIDIKAN | Nurul Fadilah - Academia.edu
![]()
- UNSUR-UNSUR PENDIDIKAN.docx - A Pengertian Unsur-Unsur Pendidikan Unsur-unsur pendidikan adalah semua hal yang harus ada di dalam proses pendidikan | Course Hero

Pengertian dan Unsur-unsur Pendidikan - Pengantar Pendidikan
Bab II Pengertian Dan Unsur-Unsur Pendidikan | PDF

ILMU PENDIDIKAN: 5. UNSUR UNSUR PENDIDIKAN

Hakikat Pendidikan dan Unsur-unsur Pendidikan - YouTube

Pengertian dan Unsur-unsur Pendidikan - Pengantar Pendidikan

KUIS ARDIANA MARMUL - UNSUR-UNSUR PENDIDIKAN - YouTube
![]()
DOC) PENGERTIAN DAN UNSUR PENDIDIKAN.docx | Rica Filasari - Academia.edu

UNSUR-UNSUR PENDIDIKAN DASAR DAN BERKELANJUTAN by nuri stiyowati

Pengertian dan Unsur-unsur Pendidikan - Pengantar Pendidikan

Unsur-Unsur Pendidikan | PKBM Mandiri
Konsep Ilmu Pendidikan Dan Unsur-Unsur Pendidikan | PDF

Unsur-Unsur Pendidikan Beserta Pengertian Pendidikan | klipaa.com

Unsur-unsur Pokok Pendidikan Islam - YouTube

7 Unsur-Unsur Pendidikan dan Penjelasannya Paling Lengkap

Pengertian dan Unsur-unsur Pendidikan - Pengantar Pendidikan

Unsur-unsur Pendidikan - YouTube
Unsur-Unsur Pendidikan | PDF

Pengertian dan Unsur-unsur Pendidikan - Pengantar Pendidikan
3 - Unsur-Unsur Pendidikan | PDF

Pengertian dan Unsur-unsur Pendidikan - Pengantar Pendidikan
Unsur-Unsur Budaya Islam Yang Berkembang Dalam Sejarah Pendidikan | PDF

Pengertian dan Unsur-unsur Pendidikan - Pengantar Pendidikan

Pengertian Pendidikan dan Unsur unsur Pendidikan

Pendidikan Anak: Ciri, Fungsi, Unsur, Tujuan, Pelayanan, Sistem, Landasan

Peserta Didik Sebagai Salah Satu Unsur Pendidikan – Ainul Yaqin’s Blog

Unsur - unsur pendidikan

Dinas Perumahan dan Permukiman Provinsi Jawa Barat | Arahan Gubernur Jabar untuk unsur Pendidikan terkait siaga Covid-19. - Dinas Perumahan dan Permukiman Provinsi Jawa Barat

Pengertian dan Unsur-unsur Pendidikan - Pengantar Pendidikan

√Pengertian dan Unsur Koperasi Indonesia Terlengkap

Unsur unsur pengembangan kurikulum ppt
![KOMPLEKSITAS UNSUR PENDIDIKAN DI PONDOK … - .Unsur-unsur pendidikan tersebut secara garis besar, - [PDF Document]](https://i2.wp.com/demo.fdokumen.com/img/378x509/reader025/reader/2021053113/5cc3feac88c993a7648db389/r-2.jpg)
KOMPLEKSITAS UNSUR PENDIDIKAN DI PONDOK … - .Unsur-unsur pendidikan tersebut secara garis besar, - [PDF Document]

Pandangan Ki Hadjar Dewantara Tentang Unsur Pendidikan dalam by annas bangkit
Unsur-Unsur Pendidikan dalam Sabilal Muhtadin Serta Relevansinya Dengan Pendidikan Agama Islam Kurikulum KTSP di SMA - Universitas Islam Negeri Sultan Syarif Kasim Riau Repository
![PENGERTIAN & UNSUR PENDIDIKAN - [PDF Document]](https://i0.wp.com/demo.fdokumen.com/img/378x509/reader025/reader/2021032617/577c7fae1a28abe054a5a31b/r-2.jpg)
PENGERTIAN & UNSUR PENDIDIKAN - [PDF Document]
![]()
Top PDF UNSUR UNSUR DASAR PENDIDIKAN ISLAM - 123dok.com

PENGANTAR PENDIDIKAN Drs M Hidayat M Si BAHAN

Pendidikan Hebat: Unsur-unsur penelitian Kuantitatif: Masalah Penelitian, Praktis Cara Murah Mudah di 2021 - Rabab Minangkabau

Pengertian dan Unsur-Unsur Pendidikan | klipaa.com

UNSUR UTAMA PENDIDIKAN DAN PENUNJANG Tata Cara Penilaian

Unsur-Unsur Pendidikan | Manajemen Pendidikan Islam
![Hartoto Bab II Pengertian Dan Unsur Unsur Pendidikan1 - [DOC Document]](https://i0.wp.com/reader012.docslide.net/reader012/html5/20171228/563db97d550346aa9a9dd708/bg1.png)
Hartoto Bab II Pengertian Dan Unsur Unsur Pendidikan1 - [DOC Document]

Unsur-unsur Manajemen Pendidikan

Unsur-unsur Pendidikan - Bimakini

PPT - UNSUR UTAMA PENDIDIKAN DAN PENUNJANG TUGAS GURU SERTA ANGKA KREDITNYA PowerPoint Presentation - ID:4587278

LANDASAN KEPENDIDIKAN - PT. REFIKA ADITAMA

Pengertian dan Unsur-unsur Pendidikan - Pengantar Pendidikan

Lembaga Pendidikan: Definisi, Fungsi, Tujuan, Jenis & Contoh
![]()
Pendidikan sebagai Sistem dan Unsur Unsur Pendidikan
![]()
Page 11 - Pengantar Pendidikan Pgsd

Drs Syafril M Pd PD I FIP UNP

Hartoto Bab II Pengertian Dan Unsur Unsur Pendidikan1