
Pengurusan Surat Masuk dan Surat Keluar dengan Sistem Buku Agenda - Kejuruan
![]()
DOC) Mengagendakan surat masuk | AHMADI AL-AZMIE - Academia.edu

Pengurusan Surat Masuk dan Surat Keluar dengan Sistem Buku Agenda - Kejuruan
Mengagendakan Surat Masuk | PDF

Cara Mengagendakan Surat

Cara Mengagendakan Surat

Penanganan Surat Sistem Buku Agenda – Dian’s Blog

Penanganan Surat Sistem Buku Agenda - ANUGERAH DINO

Cara Mengagendakan Surat Masuk

Cara Pengurusan Surat menjadi Arsip (Lengkap) - Anita’s Personal Blog

PENGELOLAAN SURAT MASUK DAN SURAT KELUAR DI KANTOR KECAMATAN DONOROJO KABUPATEN PACITAN SKRIPSI - PDF Download Gratis

Proses Pengurusan Surat Masuk dengan Menggunakan Sistem Buku Agenda - Kejuruan

Apa itu Buku Agenda : Pengertian, Fungsi, Macam, Istilah
Contoh Surat Agenda Masuk Dan Keluar - Contoh Surat
Contoh Buku Agenda Surat Masuk Dan Luar - Download Contoh Surat Lengkap
LAPORAN PKL SISTEM KERJA PENGAGENDAAN … NABILA MAHARANI

Cara Pengurusan Surat menjadi Arsip (Lengkap) - Anita’s Personal Blog

Contoh Agenda Surat Masuk Dan Cara - TIRIGUARDA

Cara Mengagendakan Surat

Proses Pengurusan Surat Masuk dengan Menggunakan Sistem Buku Agenda - Kejuruan
Tugas Menangani Surat | PDF

Penanganan Surat Masuk Sistem Buku Agenda - SIPAS
Contoh Mengagendakan Surat Masuk Dan Surat Keluar - Contoh Surat Terbaru 2020

Buku Agenda Surat Keluar Dan Masuk Administrasi Sekolah - Guru Sekolah

Surat Masuk : Pengertian, Tujuan, Jenis dan Perbedaan Surat
![]()
c Mengagendakan surat masuk Mengagendakan surat adalah kegiatan mencatat surat | Course Hero
Aplikasi Buku Agenda Surat Keluar dan Surat Masuk - ExcelManiacs

contoh buku agenda surat masuk - Brainly.co.id

Penanganan Surat Masuk Sistem Buku Agenda - SIPAS
![]()
DOC) Penanganan surat masuk dan keluar sistem buku agenda | amira ramzani - Academia.edu

jelaskan mengenai mengagendakan surat

Apa itu Buku Agenda : Pengertian, Fungsi, Macam, Istilah
![]()
c Mengagendakan surat masuk Mengagendakan surat adalah kegiatan mencatat surat | Course Hero
Soal N Tugas Menangani Dokumen | PDF

Menangani Surat/ Dokumen Kantor - ppt download

Cara Mengurus Surat Masuk dan Surat Keluar Menggunakan Sistem Buku Agenda - YouTube

Penanganan Surat Masuk - ZSix Project - Referensi Kearsipan

Penanganan Surat Sistem Buku Agenda - ANUGERAH DINO

Penanganan Surat Masuk Sistem Buku Agenda - SIPAS

Prosedur pengurusan surat keluar sistem buku agenda - ujiansma.com

PENANGANAN SURAT MASUK - ppt download

STANDAR OPERASIONAL PROSEDUR (SOP) TATA USAHA

Mengidentifikasi Surat Dokumen
![]()
c Mengagendakan surat masuk Mengagendakan surat adalah kegiatan mencatat surat | Course Hero
Untitled

Pelayanan Purna Kerja untuk Proses BPJS Ketenagakerjaan
LAPORAN PKL SISTEM KERJA PENGAGENDAAN … NABILA MAHARANI

Definisi Surat Menurut para Ahli, Prosedur Yang Baik dan Benar

MAIL HANDLING TUGAS PRESENTASI OLEH ISTI SHINTA XII
![]()
DOC) pengurusan surat | afa fauziah - Academia.edu

Layanan Surat Masuk
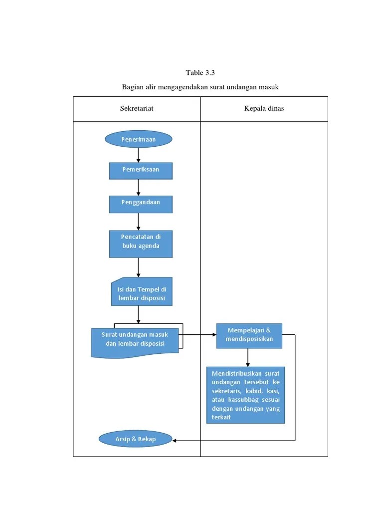
Flowchart Mengagendakan Surat Undangan Masuk | PDF

Penggandaan surat keluar(1)
![]()
07208 IK Proses Surat Menyurat S 1
Aplikasi Buku Agenda Surat Keluar dan Surat Masuk - ExcelManiacs
![]()
c Mengagendakan surat masuk Mengagendakan surat adalah kegiatan mencatat surat | Course Hero

Generated by Foxit PDF Cr
LAPORAN PKL SISTEM KERJA PENGAGENDAAN … NABILA MAHARANI

Penanganan Surat Sistem Buku Agenda - ANUGERAH DINO

PENANGANAN SURAT MASUK - ppt download

Website Resmi Dinas PUPR Prov. NTT

PPT - SURAT MASUK PowerPoint Presentation, free download - ID:7199531

Layanan Surat Masuk

TUGAS AKHIR FITA DWI NANDRI NIM Oleh: - PDF Free Download

Manfaat Penggunaan Aplikasi Agenda Surat Masuk dan Keluar

Administrasi Perkantoran - Dokumen
Mengagendakan Surat Masuk | PDF

Cara Mengarsip Surat : Sistem dan Penjelasannya - Contoh Surat
LAPORAN PKL SISTEM KERJA PENGAGENDAAN … NABILA MAHARANI

Website Resmi Dinas PUPR Prov. NTT

Cara Pengurusan Surat menjadi Arsip (Lengkap) - Anita’s Personal Blog
Contoh Agenda Surat Menyurat - NUBEDEALGODONROSA
SOP SURAT KELUAR
SISTEM INFORMASI PENGELOLAAN SURAT MASUK DAN KELUAR DENGAN VISUAL FOXPRO 8.0 PENDAHULUAN Latar Belakang Dalam Pengelolaan surat
□7 October 2014
Aplikasi Buku Agenda Surat Keluar dan Surat Masuk - ExcelManiacs

Proses Pengurusan Surat Masuk dengan Menggunakan Sistem Buku Agenda - Kejuruan
![]()
c Mengagendakan surat masuk Mengagendakan surat adalah kegiatan mencatat surat | Course Hero
Aplikasi e-office 10 menit Penerimaan laporan Jumlah
PANDUAN MENGELOLA SURAT DAN ARSIP

Prosedur Permohonan Informasi
BAB V PENUTUP Pada bab ini merupakan penutup dari uraian-uraian yang terdahulu, yakni uraian bab 1 sampai bab 4 maka untuk bab i
RINGKASAN PELAKSANAAN PRAKTIK KERJA LAPANGAN Praktik Kerja Lapangan (PKL) merupakan sarana mengaktualisasi diri terhadap beberap

Standar Operasional Prosedur (SOP) Surat Menyurat – Dinas Perhubungan
TANGGAL PEMBUATAN 12 Mei 2020 TANGGAL REVISI UPT TEKNOLOGIINFORMASI DAN KOMUNIKASI UNIVERSITAS SYIAH KUALA TANGGAL EFEKTIF 12 Me
PANDUAN MENGELOLA SURAT DAN ARSIP
Surat Masuk Pengertian | PDF
BAB II PELAKSANAAN PKL 2.1. Kegiatan selama PKL Berikut ini merupakan daftar jadwal kegiatan selama PKL : Tabel 2.1 No Hari/Tgl
LAPORAN PKL SISTEM KERJA PENGAGENDAAN … NABILA MAHARANI
Surat Masuk | Specialty - Quizizz
SOP ADDMINISTRASI PENERIMAAN SISWA/MAHASISWA MAGANG
Penanganan Surat Masuk Sistem Buku Agenda – Berbagai Buku
SISTEM INFORMASI PENGELOLAAN SURAT MASUK DAN KELUAR DENGAN VISUAL FOXPRO 8.0 PENDAHULUAN Latar Belakang Dalam Pengelolaan surat
![PENANGANAN SURAT MASUK DAN SURAT KELUAR nbsp; Beberapa istilah dalam pengurusan surat sistem buku agenda, … - Tanggal : Diisi tanggal terima surat - No urut : Diisi nomor surat - [PDF Document]](https://i2.wp.com/demo.fdokumen.com/img/378x509/reader023/reader/2020111504/5a7223367f8b9ab6538d3ebc/r-1.jpg)
PENANGANAN SURAT MASUK DAN SURAT KELUAR nbsp; Beberapa istilah dalam pengurusan surat sistem buku agenda, … - Tanggal : Diisi tanggal terima surat - No urut : Diisi nomor surat - [PDF Document]

Contoh Buku Agenda Surat Keluar
TUGAS AKHIR PENANGANAN SURAT SISTEM BUKU AGENDA PADA KANTOR WALIKOTA BAGIAN BADAN PENELITIAN DAN PENGEMBANGAN (BALITBANG) KOTA M
![]()
DOC) makalah surat masuk dan keluar.docx | muhammad barkah - Academia.edu

CONTOH BUKU AGENDA SURAT MASUK DAN SURAT KELUAR - YouTube
70 BAB V PENUTUP 5.1 KESIMPULAN Berdasarkan pembahasan yang telah penulis lakukan, maka dapat disimpulkan bahwa: 1. Sub Bagian T
ARTIKEL SISTEM INFORMASI MANAJEMEN SURAT PADA DINAS PARIWISATA DAN KEBUDAYAAN KABUPATEN KEDIRI BERBASIS WEB PROGRAM STUDI SISTEM