
INFOGRAFIK: Fakta tentang Tahun Kabisat

Apa itu Tahun Kabisat dan Mengapa Februari 2020 Memiliki 29 Hari | Zenius Blog

Tahun Kabisat - Alasan Kenapa

Apa itu Tahun Kabisat? Berikut Penjelasan, Sejarah dan Algoritmenya! - Sonora.id

Definisi Tahun Kabisat Beserta Sejarah Asal Muasalnya

Sejarah, Fakta, dan Mitos Tahun Kabisat 2020

Mengenal Mitos dan Sejarah Penanggalan Tahun Kabisat 29 Februari - Seva.id

16 Fakta Kabisat di Tahun 2016
Tahun 2020 merupakan tahun kabisat…. - Pusat Peragaan Iptek | Facebook

Mengapa Ada Tahun Kabisat? - telisik.id

5 Momen Ini Pernah Terjadi di Hari Kabisat 29 Februari, Pangeran Harry Berhenti Tugas di Afghanistan - Tribunnews.com Mobile

5 Tradisi Tahun Kabisat di Seluruh Dunia, Punya Keunikan Tersendiri!

Sejarah Tahun Kabisat

Lahir di Tahun Kabisat, Pegawai Anak Usaha Pertamina ini Baru Berumur 7 Tahun | Apa & Siapa
Sebutkan tahun berapa saja yang termasuk tahun kabisat? - Quora

Pengertian dan Asal Usul Tahun Kabisat - Kanal Pengetahuan

Cara Mudah Hitung ‘Leap Year’ atau Tahun Kabisat - AGOAGA

Asal Mula Adanya Hari Kabisat di Bulan Februari - YouTube

Apa itu Tahun Kabisat? - ESQNews.id
Ruangguru - Tahun Kabisat! 4 Tahun sekali ditandai dengan adanya penambahan hari di bulan Februari, yaitu tanggal 29! Tahukah kamu, tahun kabisat di beberapa negara dikenal dengan nama Leap Year. Misalnya

Tahun kabisat tak sesederhana yang dikira, ini penjelasannya

Tahun Kabisat, Kenapa Harus Bulan Februari? - YouTube

Ini Pengaruh Tahun Kabisat pada Kehidupan di Muka Bumi - Bangkapos.com

Mengenal Tahun Kabisat, Sejarah Perhitungan Tanggal dan Bulan

Tahun kabisat 2016, adakah fenomena alam yang terjadi? | merdeka.com

Awal mula tahun kabisat

Tahun Kabisat: Sejarah, Fakta, dan Tradisi Lamaran

Berita Harian Tahun Kabisat Terbaru Hari Ini - Kompas.com

J&T Express Indonesia в Twitter: “Fakta Tahun Kabisat #tahunkabisat #jntexpressid… "

9 Fakta dan Mitos Mengejutkan yang Tak Pernah Diceritakan Orang Tentang Tahun Kabisat

Mengenal Tahun Kabisat, Sejarah Perhitungan Tanggal dan Bulan

Mengetahui Tahun Kabisat di PYTHON | Neufarion

Apa itu Tahun Kabisat? - Cergaz.com

Lompatan Detik dan Sejarah Tahun Kabisat - Intisari

Tahun Kabisat pada Kalender Masehi Terjadi Setiap Berapa Tahun Sekali?

Evolving Beyond Movies - CGV Cinemas

Sejarah Tahun Kabisat, Antara Astronom Romawi dan Bahasa Arab

Pengertian Tahun Kabisat, Cara Perhitungan Hari dan Sejarah Jumlah Hari di Bulan Februari

Pengertian Tahun kabisat - BLOG SEJARAH

KABISAT in English Translation

Program Menghitung Tahun Kabisat dengan Python

Fakta Menarik Seputar Tahun Kabisat

Python: Program Memeriksa dan Mencari Tahun Kabisat 🐍 | Jago Ngoding

Sejarah Tahun Kabisat dan Penambahan Satu Hari di Bulan Februari - Kudapan Djawanews.com

Menentukan Tahun Kabisat atau Bukan | 11018155

1.tahun 2012 merupakan tahun kabisat. penanggalan Berikut yang bukan tahun kabisat adalah - Brainly.co.id

Fakta Menarik Tahun Kabisat 1 : Okezone techno

Penjelasan dan Perbedaan Antara Tahun Masehi, Hijriah dan Kabisat - Madurace

Algoritma, Flowchart dan Program Menentukan Tahun Kabisat - Dunia Programming

Hari Ini 1 Maret, Hari ke-61 Dalam Tahun Kabisat | Republika Online
![]()
Cara Menghitung Tahun Kabisat: 4 Langkah (dengan Gambar) - wikiHow

Program Tahun Kabisat di C++ - Kopi Coding

nih buat yg belum tau tahun kabisat - 1CAK for fun Only

Bagaimana Februari Jadi 29 Hari dalam Tahun Kabisat? Berikut Hasil Penelitiannya - SATUKANAL.COM

Fenomena Tahun Kabisat Di Tanggal 29 Februari 2020 - BolankTea

Soal dan Solusi: Menentukan Tahun Kabisat Menggunakan Python – KODEPY.COM
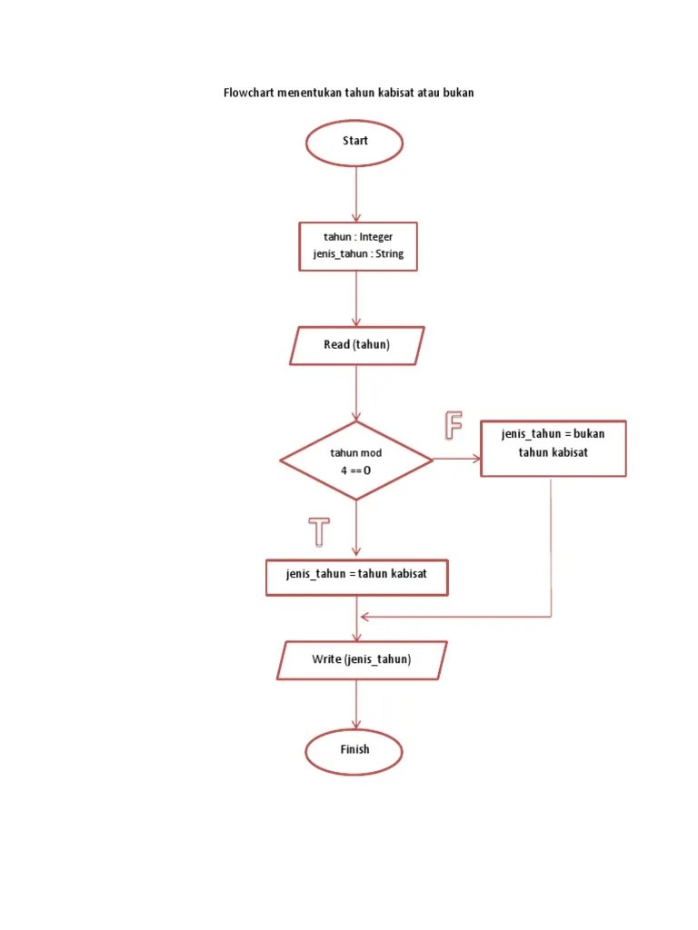
Flowchart Menentukan Tahun Kabisat Atau Bukan | PDF

Sejarah Munculnya Tahun Kabisat - Tribunnews.com Mobile
Diary PMR - 《OnThisDay》 • • • Tahun 2020 merupakan tahun kabisat. Tahun kabisat adalah tahun yang habis dibagi empat dan habis dibagi 400. Tahun kabisat disebut punya keistimewaan karena hanya muncul

Contoh Program Menentukan Tahun Kabisat di Java - Okedroid | Belajar Coding Java Android | Tips dan Trik

Sejarah Dan Pengertian Tahun Kabisat | Didinensiklopedia.com

Apa Itu Tahun Kabisat Dan Contohnya – Dengan

Program Menentukan Tahun Kabisat Bahasa C - Kopi Coding

Membuat Program Menentukan Tahun Kabisat dengan C++ - Kang Ghani
![FOTO: [CERITA] Potret Mereka yang Lahir di Tahun Kabisat - News Liputan6.com](https://i0.wp.com/cdn0-production-images-kly.akamaized.net/o_FxbAoZRc9pBecY4pz2SFXWULY=/1231x710/smart/filters:quality%2875%29:strip_icc%28%29:format%28jpeg%29/kly-media-production/medias/3064326/original/078603500_1583035338-20200301-LAHIR-DI-TAHUN-KABISAT-4.jpg)
FOTO: [CERITA] Potret Mereka yang Lahir di Tahun Kabisat - News Liputan6.com

Apa Itu Tahun Kabisat?

Hari Ini Tahun Kabisat, Berikut 6 Fakta Menarik Tanggal 29 Februari yang Jarang Diketahui - Pikiran Rakyat Depok

Orang-orang Terkenal yang Lahir di Tahun Kabisat, Ultah 4 Tahun Sekali

Tahun Kabisat - Stelapedia

Mengenal Tahun Kabisat, Sejarah Perhitungan Tanggal dan Bulan

2020 Merupakan Tahun Kabisat yang Terjadi Setiap 4 Tahun Sekali, Mengapa Begitu? - Semua Halaman - Bobo

1992 adalah tahun kabisat. Fakta dan tanda menarik tentang tahun kabisat. Tahun kabisat: tanda dan takhayul

Tahun Kabisat : Tanggal 29 Februari Hadir Setiap Empat Tahun Sekali – Ali Muchson

PPT - Hal-hal yang Menarik Tentang Bulan Februari dan Tahun Kabisat PowerPoint Presentation - ID:7300812
![FOTO: [CERITA] Potret Mereka yang Lahir di Tahun Kabisat - News Liputan6.com](https://i2.wp.com/cdn0-production-images-kly.akamaized.net/-XrwkWWPvGEU1qAPg6oju1f7ofk=/1231x710/smart/filters:quality%2875%29:strip_icc%28%29:format%28jpeg%29/kly-media-production/medias/3064325/original/012040900_1583035338-20200301-LAHIR-DI-TAHUN-KABISAT-3.jpg)
FOTO: [CERITA] Potret Mereka yang Lahir di Tahun Kabisat - News Liputan6.com
![]()
Menentukan Tahun kabisat atau Bukan di Python dengan Mudah - BROAGUS

LAHIR PADA TAHUN KABISAT in English Translation

Fakta-fakta menarik seputar tahun kabisat | merdeka.com

Tahun Kabisat 2016, Tanggal 29 Februari Setiap 4 Tahun Sekali - SeMedan.com

Menentukan Tahun Kabisat Menggunakan Function (Latihan Function) | Dasar Pemrograman

Tahun kabisat euii… - setia1heri.com
![]()
Tahun kabisat png | PNGWing

Membuat program cek tahun kabisat java – Faathin

Tahun Kabisat Pada Penanggalan Masehi Adalah Tahun Yang – Mudah
Lahir di Tahun Kabisat - SUARA SIKAP | Suara Akar Mahasiswa

Semarakan Tahun Kabisat 2020 Holiday Inn Gajah Hadirkan Program Menginap Gratis | jakartainsight.com

Tahun Kabisat | Sejarah Tahun Kabisat - YouTube

5W1H Tahun Kabisat, Bulan Februari Berjumlah 29 Hari - PELAJARAN BAHASA INDONESIA DI JARI KAMU

Tahun kabisat Stok Foto, Tahun kabisat Gambar Bebas Royalti | Depositphotos®

Program Menentukan Tahun Kabisat di C# - Kopi Coding
Tahun Kabisat - Blog Didik Sudyana

3 Fakta yang Perlu Diketahui Soal Tahun Kabisat | kumparan.com

Kenapa Ada Tahun Kabisat? Ini Alasannya (Menurut Sains) | Genmuda.com

Tahun kabisat: daftar. Sejarah asal usul dan takhayul. Tentukan tahun mana yang merupakan tahun kabisat - kondisi dan data historis Februari - hari kabisat

Tahun kabisat – Daridesa.com

Mitosnya, Pasangan yang Menikah di Tahun Kabisat Bakal Bercerai. Padahal 2020 adalah Tahun Kabisat!

Studi kasus Perbandingan - ppt download

Arti kata kabisat dalam kamus Melayu-Inggris. Terjemahan dari bahasa Melayu ke bahasa Inggris - Kamus bahasa Melayu ke bahasa Inggris

KUIS: Seberapa Banyak Kamu Tahu Soal Tahun Kabisat?

3 Fakta Tentang Tahun Kabisat yang Belum Anda Tahu - Nova