
Tuli Konduktif | Tanda dan Gejala, Penyebab, Cara Mengobati, Cara Mencegah

Penyebab Tuli konduktif dan Cara Mengatasinya - Alodokter

Tuli | Tanda dan Gejala, Penyebab, Cara Mengobati, Cara Mencegah

Tipe Gangguan Pendengaran

Tuli : Penyebab dan penyakit yang mengggangu pendengaran – Jadwal Spesialis THT. Reservasi Mudah via WA

Tuli konduksi terjadi karena gangguan pada bagian….

Tuli Sensorineural | Tanda dan Gejala, Penyebab, Cara Mengobati, Cara Mencegah

Tuli Konduktif Adalah? - Tanda, Penyebab, Gejala, Cara Mengobati | HonestDocs

Gangguan Pendengaran - Gejala, penyebab dan mengobati - Alodokter

Cakrawala Ilmu: Gangguan Pendengaran (Tuli)

Otosclerosis | Tanda dan Gejala, Penyebab, Cara Mengobati, Cara Mencegah

GANGGUAN PENDENGARAN PADA BAYI DAN ANAK - ppt download

Penyebab Gangguan Pendengaran dan Cara Mengatasinya

Pemeriksaan Pendengaran - ppt download
![Penyebab tuli konduktif - [DOCX Document]](https://i0.wp.com/reader011.staticloud.net/reader011/html5/20181225/54dd18314a7959ef358b4f07/bg3.png)
Penyebab tuli konduktif - [DOCX Document]

Gangguan Pendengaran Konduktif dan Pendengaran Sensorineural

Detail Artikel - RSUP PERSAHABATAN

Apa yang dimaksud dengan Tuli Konduktif? - Ilmu Kedokteran - Dictio Community
Tuli Konduktif | PDF

Jenis dan Penyebab Gangguan Pendengaran (Ketulian) | Medkes

Audiometri. dr. H. Yuswandi Affandi, Sp. THT-KL - PDF Download Gratis

Gara-Gara Flu, Pendengaran Terganggu, Kok Bisa? | Republika Online

3 Jenis Gangguan Pendengaran yang Bisa Terjadi Pada Siapa Saja
![]()
Tuli Konduktif: Penyebab dan Cara Mengatasinya | BookingDokter - Health Reservation Everywhere

Kelainan pada Telinga – Izzudin Zaki
![]()
Anatomi Telinga Tipe tipe Gangguan Pende

Ini 2 Tips Agar Pendengaran Enggak Terganggu

Tuli - patofisiologi, diagnosis, penatalaksanaan - Alomedika

Mengenal Tes Rinne dan Weber Untuk Deteksi Gangguan Pendengaran
Tuli Konduktif | PDF

Ketulian Oleh: Heny Nurma Y. - ppt download

Alergi, Salah Satu Penyebab Gangguan Pendengaran Konduktif - Blog - Pusat Alat Bantu Dengar Indonesia
![]()
Tuli Konduktif: Penyebab dan Cara Mengatasinya | BookingDokter - Health Reservation Everywhere

ketulian Oleh Heny Nurma Y pengertian Tuli ialah

Tipe Gangguan Pendengaran

Penyebab Gangguan Pendengaran Konduktif dan Solusinya - Blog - Pusat Alat Bantu Dengar Indonesia

Mengenal Jenis Gangguan Pendengaran dan Cara Mengatasinya

Mengenal Gangguan Pendengaran Tuli Kongenital
Jakarta Hearing Center - Gangguan pendengaran yang terjadi pada anak dengan usia lebih tua biasanya adalah gangguan jenis konduktif. Penyebab gangguan ini biasanya disebabkan oleh penumpukan kotoran pada telinga dalam, benda asing

Gangguan Pendengaran Gangguan Pendengaran n Tuli Konduktif n

Kelainan pendengaran

4 Jenis Gangguan Pendengaran dan Cara Mengatasinya Halaman all - Kompas.com

Apa saja gangguan pendengaran akibat kebisingan atau bising? - Diskusi Kesehatan - Dictio Community

4 Jenis Gangguan Pendengaran yang Umum Dialami -

Suara Bising Menyebabkan Gangguan Pendengaran - AQM Hearing Center

Tuli konduktif, Penyebab dan Cara Mengatasinya

Konduksi tulang Alat bantu dengar Gangguan pendengaran konduktif Bedah, implan telinga tengah, elektronik, kedokteran png | PNGEgg
Gangguan Pendengaran | PDF
KARAKTERISTIK PENDERITA PRESBIKUSIS DI SMF THT-KL RSUP H. ADAM MALIK MEDAN PERIODE TAHUN 2015-2016 SKRIPSI PROGRAM STUDI PENDI

PENYAKIT TULI » SKKS

Apa yang dimaksud dengan Gangguan Pendengaran | hearing-loss

Lakukan Tes Audiometri untuk Cek Fungsi Pendengaran Anda - Alodokter

Jenis Gangguan Pendengaran dan Penyebabnya | HonestDocs

Kenali Gangguan Pendengaran pada Bayi

Yuk, Kenali 3 Jenis Tuli! - linisehat.com
Penyebab Terjadinya Tuli… - RSU Bunda Aliyah Depok | Facebook
BAB II TINJAUAN PUSTAKA 2.1 Karsinoma Nasofaring 2.1.1 Definisi Kanker adalah suatu penyakit yang ditandai dengan pertumbuhan se

Jual Obat Kuping Hilang Pendengaran - Obat Gangguan Pendengaran - Obat Tuli Konduktif - Obat Telinga Kurang Pendengaran di Lapak Dini Novitasari | Bukalapak

Gangguan Pendengaran Konduktif, Atasi Segera - Kenali Pendengaranmu

Jual OBAT TULI KONDUKTIF - Kota Tasikmalaya - AlwiHerbalnet | Tokopedia

Tipe Gangguan Pendengaran
Tuli Kongenital, Sensorineural, Konduktif | PDF

Gangguan Pendengaran Konduktif Kronis Serta Dampaknya - Blog - Pusat Alat Bantu Dengar Indonesia

3 Jenis Gangguan Pendengaran yang Bisa Terjadi Pada Siapa Saja

Kelompok 2B Aruhul Amini Faizal Luthfi Akhyar Fitri Sri Wulandari - ppt download

PPT - informasi optimal modalitas perkemb. komunikasi dan PowerPoint Presentation - ID:4756443

Kenali Jenis dan Gejala Gangguan Pendengaran - Dokter.id
Teling A | PDF

Tipe Gangguan Pendengaran

Perbedaan antara gangguan pendengaran konduktif dan gangguan pendengaran sensorineural dengan alat bantu dengar opsional - Pemasok Alat Bantu Dengar

Perbedaan gangguan pendengaran konduktif dan senso…

Jenis Gangguan Pendengaran dan Penyebabnya | HonestDocs

Alami Telinga Tuli? Obati Saja dengan 6 Bahan Alami Ini
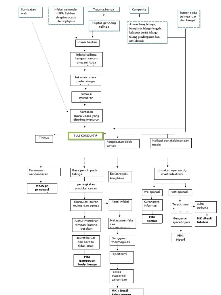
Pathway Tuli Konduktif | PDF
![]()
Tuli konduktif

Macam-Macam Gangguan Pendengaran | Medicalogy

Penyebab Tuli konduktif dan Cara Mengatasinya - Alodokter
Gangguan Pendengaran | PDF

3 Jenis Gangguan Pendengaran yang Bisa Terjadi Pada Siapa Saja

5 Jenis Gangguan Pendengaran yang Perlu Diketahui

Jual Produk Obat Telinga Ear Murah dan Terlengkap November 2020 | Bukalapak
![]()
Tuli konduktif

Gangguan Pendengaran Jenis Konduktif

Tipe Gangguan Pendengaran
27 BAB II TINJAUAN PUSTAKA 2.1 Gangguan Pendengaran 2.1.1 Definisi Definisi gangguan pendengaran adalah ketidakmampuan secara pa
Mekanisme Penurunan Pendengaran | PDF

Telinga, Gangguan Pendengaran Konduktif, Telinga Tengah gambar png

Jenis Gangguan Pendengaran PSYCHOLOGYMANIA

5 Jenis Gangguan Pendengaran yang Perlu Diketahui

Tuli Konduktif

Penting! Yuk, Kenali Apa saja Jenis Gangguan pada Pendengaran - Semua Halaman - Bolastylo.bolasport.com
Gangguan dan Kelainan Pada Indra Pendengaran (Telinga) | Pustaka Pandani
BAB II KAJIAN PUSTAKA DAN KERANGKA PEMIKIRAN

Jenis-jenis Gangguan Pendengaran dan Tindakan Penanganan yang Bisa Dilakukan
![]()
Tuli konduktif

gangguan pendengaran konduktif Archives - Kenali Pendengaranmu

Muncul Tanda-tanda Awal Seperti Ini, Waspada Kena Gangguan Pendengaran

Fisiologi pendengaran

HUBUNGAN ANTARA GANGGUAN PENDENGARAN DENGAN SERUMEN PADA LANSIA DI PUSKESMAS MEDAN JOHOR - PDF Download Gratis

PPT - Presentasi PBL 2 Gangguan Pendengaran PowerPoint Presentation, free download - ID:2185188