
Flowchart Volume Bola – @singgihsap

GalangS015: FLOWCHART MENGHITUNG VOLUME BOLA

Welcome To My Blog: Menghitung volume dan luas permukaan bola menggunakan flowchart dan dev c++

Program algoritma flowchart untuk menghitung volume bola | Flowchart Algoritma pemrograman (Raptor)

Menghitung volume bola | Satya Chandra 11-185

Inspirasi 38+ Flowchart Volume KubusDan Volume Bola, Volume Pondasi
![Alpro] Flowchart & Program Menghitung Luas Lingkaran & Volume Bola | Ismu Nugraha](https://i1.wp.com/icenugraha.files.wordpress.com/2012/04/untitled5.png?w=144 )
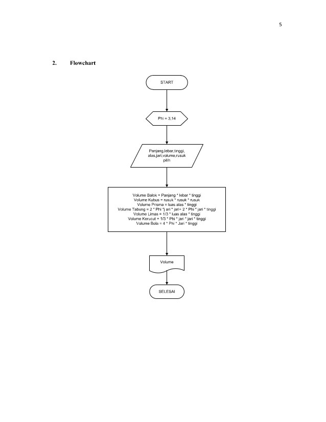
Alpro] Flowchart & Program Menghitung Luas Lingkaran & Volume Bola | Ismu Nugraha

Ayo Siap!: Contoh Algoritma Pseudocode dan Flowchart

Algoritma Flowchart Menghitung Volume Balok & Kubus

Tugas Kuliah Algoritma Pemrograman | wahyueutomo

tugas pseudocode « dede putra 0075

Flowchart Volume Tabung

ALGORITMA PEMROGRAMAN & STRUKTUR DATA: MENGHITUNG VOLUME BOLA DAN LUAS BOLA

buatlah sebuah flowchart algoritma untuk penyelesain masalah menghitung volume kerucut - Brainly.co.id
88 Gambar Flowchart Menghitung Volume Kubus Paling Keren - Gambar Pixabay

belajar algoritma : 3.06 program menghitung volume bola pada bahasa C, bahasa Indonesia - YouTube

Algoritma, Flowchart dan Pemrograman Menghitung Luas Permukaan, Keliling dan Volume Kubus - Hari Aspriyono

Tugas Algoritma Dan Pemrograman « muhamadshofyani

Algoritma, Flowchart dan Pemrograman Menghitung Volume Balok, Luas Permukaan Balok dan Keliling Balok - Hari Aspriyono

Menghitung volume bola | niehennys

REVIEW Buatlah Flowchart program untuk menampilkan bilangan 100 s.d 1 - ppt download

Makalah Algoritma dan Pemrograman.
Gagaga | PDF

Rumus Menghitung Volume Bola Adalah

Simbol Flowchart : Arti, Tujuan, Jenis, Contoh Studi Kasus

Detail gambar Flowchart Volume Bola Singgihsap
MODUL 1 Algoritma Dan Flowchart

Prosedur dan Fungsi Triana Elizabeth, S.Kom. - ppt download
![Cara Mudah Membuat Flowchart Yang Baik dan Benar [LENGKAP]](https://i2.wp.com/i2.wp.com/sharingconten.com/wp-content/uploads/2020/01/Flowchart-Menghitung-Luas-Segitiga.jpg?resize=772%2C386)
Cara Mudah Membuat Flowchart Yang Baik dan Benar [LENGKAP]
Contoh Flowchart dan Program Menghitung Luas dan Volume Bangun Datar pada Pascal - Blog for Learning

Contoh Flowchart Menghitung Luas Lingkaran | Kelas Programmer

Perancangan Aplikasi Pembelajaran Bangun Datar dan Bangun Ruang Dengan Menggunakan Microsoft Visual Basic 6.0

Contoh Flowchart Volume Bola - Rasmi Ro

buatlah flowchart algoritma untuk menyelesaikan masalah volume kubus - Brainly.co.id

Flowchart Volume Balok

Volume Bola Terbesar Dalam Kubus

flowchart algoritma menghitung volume bola dan biaya parkir - YouTube

80+ Gambar Flowchart Volume Balok Paling Bagus - Gambar Pixabay

Algoritma, Flowchart dan Pemrograman Menghitung Volume Balok, Luas Permukaan Balok dan Keliling Balok - Hari Aspriyono

Volume Bola - Rumus, Luas, Keliling, Contoh Soal & Cara Mencari
Algoritma Flowchart Luas Lingkaran | PDF

Al goritma
Flowchart Mencari Volume Bola - Arlhos Strife

flowchart modul 2.docx - Mulai Inisialisasi Variabel Daftar Bangun Ruang Bangun Ruang Pilihan True Kubus Input Sisi lpk = 6sisisisi vk = | Course Hero

REVIEW Buatlah Flowchart program untuk menampilkan bilangan 100 s.d 1 - ppt download

21 Contoh Algoritma Dan Flowchart - Badoy Studio

mencari luas persegi panjang melalui flowchart - Brainly.co.id

Contoh Flowchart Menghitung Luas Segitiga | Kelas Programmer
Apa Rumus Volume Bola Menggunakan Diameter

Rumus Bola | Rumus Volume Bola dan Luas Permukaan Bola

Gambar 3 10 Flowchart Volume dan Luas Permukaan Bangun Ruang Balok Gambar 310 | Course Hero

Cara Menghitung Volume Tabung Halaman all - Kompas.com

Algoritma, Flowchart dan Contoh Pemrograman Untuk Menghitung Luas Lingkaran dan Keliling Lingkaran - Hari Aspriyono

Algoritma Pemrograman – Mencari Volume Bola | prasetyahari

BAB III ANALISA DAN PERANCANGAN - PDF Download Gratis

Volume Bola Diameter

Rumus Volume dan Luas Permukaan Bola Beserta Contoh Soal

Rumus Volume Bola Dan Luas Permukaan Bola Dengan Contoh Soal

Rumus Tabung – Luas, Volume, Keliling, Contoh Soal
Rumus Volume Bangun Ruang Lengkap

flowchart menghitung volume tabung - Brainly.co.id

Rumus Volume Tabung : Luas Permukaan, Tinggi dan Contoh Soal

Tugas Prog Kom2.docx

Perancangan Aplikasi Pembelajaran Bangun Datar dan Bangun Ruang Dengan Menggunakan Microsoft Visual Basic 6.0

Flowgorithm part 1 " Menghitung Volume Balok dan Volume Bola" - YouTube
![SOAL LATIHAN FLOWCHART UTS - Gunadarma U Latihan+ · SOAL LATIHAN FLOWCHART  UTS 1. Buatlah - [PDF Document]](https://i0.wp.com/static.fdokumen.com/img/1200x630/reader025/reader/2021050920/5c8239c409d3f29c618bd1d1/r-1.jpg?t=1631460535)
SOAL LATIHAN FLOWCHART UTS - Gunadarma U Latihan+ · SOAL LATIHAN FLOWCHART UTS 1. Buatlah - [PDF Document]
SI1311475996 - widuri

Algoritma Menghitung Volume Bola – Faadihilah Ahnaf Faiz

Algoritma, Flowchart dan Contoh Pemrograman Untuk Menghitung Luas Lingkaran dan Keliling Lingkaran - Hari Aspriyono

JUST SHARE: Tugas Semester 1
Modul Perkuliahan

Al goritma

- Tuliskan program untuk menghitung luas persegi! Dengan menggunakan variabel untuk menyimpan nilai! 2. Gambar kan flowchart untuk

Ary || Nugroho: Maret 2012

Soal Soal Flowcharttt
RANCANG BANGUN ROBOT PENGAMBIL BOLA TENIS LAPANGAN DENGAN KENDALI HAND GESTURE RECOGNITION BERBASIS WIFI MENGGUNAKAN METODE PID
![FAKULTAS TEKNOLOGI INFORMASI ANALISA DAN DESAIN ALGORITMA [ PG167 / 3 SKS ]  - PDF Free Download](https://i2.wp.com/docplayer.info/docs-images/114/210671352/images/18-3.jpg)
FAKULTAS TEKNOLOGI INFORMASI ANALISA DAN DESAIN ALGORITMA [ PG167 / 3 SKS ] - PDF Free Download

Handout Aplikasi Pemrograman Oleh Eko Travada Silabus Pengenalan
![SOAL LATIHAN FLOWCHART UTS - .Buatlah Flowchart program untuk menampilkan  bilangan ganjil antara - [PDF Document]](https://i1.wp.com/demo.fdokumen.com/img/378x509/reader025/reader/2021042914/5c7ff88409d3f257328c0b4c/r-1.jpg)
SOAL LATIHAN FLOWCHART UTS - .Buatlah Flowchart program untuk menampilkan bilangan ganjil antara - [PDF Document]
PERENCANAAN JEMBATAN
APLIKASI COMPUTER AIDED INSTRUCTION (CAI) DALAM PEMBELAJARAN MATEMATIKA BANGUN RUANG
MODUL I PENGENALAN IDE C++, ALGORITMA DAN PEMROGRAMAN
RANCANG BANGUN ROBOT PENGAMBIL BOLA TENIS LAPANGAN DENGAN KENDALI HAND GESTURE RECOGNITION BERBASIS WIFI MENGGUNAKAN METODE PID
Karateristik Tegangan Tembus Gas Karbondioksida (CO2) dan Nitrogen (N2) Dibawah Tegangan Tinggi AC
Contoh Flowchart Volume Bola - Modif G
Modul Perkuliahan

rumus volume bola pejal
ALAT UKUR VOLUME FLUIDA CAIR BERBASIS MIKROKONTROLLER ABSTRAK ABSTRACT

64B011 Algoritma dan Pemrograman - ppt download
IMPLEMENTASI ALGORITMA SIFT PADA APLIKASI MEDIA PEMBELAJARAAN PENDIDIKAN ANAK USIA DINI (PAUD) BERBASIS AUGMENTED REALITY MELAL

Cara Menghitung Volume Tabung - YouTube

flowchart menghitung volume bola | kholid Rohman Saputro

√ Algoritma: Pengertian, Jenis, Fungsi, dan Contoh Pemanfaatannya …

Lecture 2 algoritma-dan_flowchart

Bangun Ruang Sisi Lengkung, Bagaimana Menghitung Volume dan Luas Permukaannya? - Semua Halaman - Bobo

Pembuatan Flowchart ~ 35+ images welcome to the earth cara membuat flowchart, contoh algoritma membuat kopi lengkap dengan pseudocode, pedoman pembuatan flowchart pdf
IMPLEMENTASI ALGORITMA SIFT PADA APLIKASI MEDIA PEMBELAJARAAN PENDIDIKAN ANAK USIA DINI (PAUD) BERBASIS AUGMENTED REALITY MELAL
Seminar Nasional Teknologi Informasi dan Komunikasi SENATIK|2018| Literasi Digital pada Era Revolusi Industri 4.0 =============

Flowchart of the modified PCR–sequence-based typing (SBT) method for… | Download Scientific Diagram
DIAGNOSA PENYAKIT TUMOR OTAK MENGGUNAKAN METODE WATERFALL DAN ALGORITMA DEPTH FIRST SEARCH