
Cara Membuat Abon Sapi Praktis Sederhana

Cara Membuat Abon Ayam Kering, Tahan 1 Bulan - CaraMembuat

Cara Membuat Abon Ayam Sederhana, Bisa Buat Lauk Awetan | merdeka.com

Cara Membuat Abon Sapi Rumahan | merdeka.com

Cara Membuat Abon Ikan - YouTube

3 Cara Membuat Abon Ayam Super Praktis Tanpa Harus Mengeluarkan Banyak Biaya

Resep Abon Ayam oleh Dina “Ummu Khal Kitchen” - Cookpad

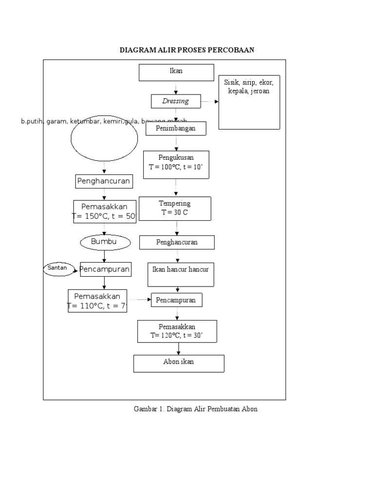
PROSES PEMBUATAN ABON IKAN | Dinas Kelautan dan Perikanan - Kota Kendari

Cara Membuat Abon Ikan Rumahan Yang Enak,Cepat dan Murah

Resep Membuat Abon Sapi Gurih

Resep Abon Sapi Manis, Bisa untuk Stok Lauk Tahan Lama Halaman all - Kompas.com

Cara Membuat Abon Ayam Sederhana - VAGUS NET

Cara Membuat Abon Ayam Sendiri di Rumah Dengan Mudah dan Gampang - CEK BANSOS

CARA MEMBUAT ABON SAPI ENAK SEDERHANA - Aneka Resep Masakan Sederhana Kreatif

Resep Abon Ayam - Resepedia

Cara Membuat Abon Sapi Rumahan - YouTube

Cara Membuat Abon Sapi yang Enak Serta Menarik

Cara Membuat Abon Sapi Yang Renyah Dan Gurih || OMIYAGO

Sosialisasi tentang Cara Pembuatan Abon Ikan Tongkol | AT 165 KKN Unsyiah 2016 Periode 11 Gampong Seuneubok Baroh Kecamatan Darul Aman Kabupaten Aceh Timur

Cara Membuat Abon Cakalang, Makanan yang Awet Sampai Satu Bulan Halaman all - Kompas.com
![]()
Cara Pembuatan Abon | Blog Rumah Mesin

Resep Abon Daging Sapi oleh Niar Arifuddin - Cookpad

RESEP ABON AYAM HOMEMADE - YouTube

HOMEMADE ABON AYAM by Che Ssy Stick langsungenak.com

Cara Membuat Abon Ikan - IKAN DAN LAUT
Resep dan Cara Membuat Abon Ikan Cakalang Yang Pedas - Selerasa.com

Cara Membuat Abon Sapi Kering Enak Simpel Sederhana - Resep Cara Masak

Pembuatan Abon Ikan

10 Cara membuat abon ikan yang tahan lama, enak, dan mudah

Cara Membuat Abon Ikan Simpel, Cuma 4 Langkah - CaraMembuat

Fasilitas dan Peralatan Untuk Produksi Abon Ikan Lengkap 20

Apakah Abon Menyehatkan Walau Lezat? | Hello Sehat

Resep Dan Cara Membuat Abon Daging Sapi Enak - YouTube

Ternyata Begini Cara Bikin Abon Sapi Homemade Nan Enak, Gurih, Manis - Resep Kekinian

Cara Membuat Abon Ikan Tuna, Tongkol, dan Lele yang Tahan Lama, Mudah, juga Enak | Diadona.id

Sri Sumarni Kebanjiran Order Membuat Abon – KRJOGJA

RECOMMENDED! Cara Membuat Abon sapi giling Enak

10 Cara membuat abon ikan yang tahan lama, enak, dan mudah

Cara Membuat Abon ayam basah gampang

Penasaran Bagaimana Cara Membuat Abon Ikan Tongkol? Simak Berikut! – Informasi Peluang Usaha Rumahan

resep abon terlengkap for Android - APK Download

Resep Abon Daging Gurih - Masak Apa Hari Ini?

ABON LELE KHAS BOYOLALI | RESEP ABON LELE KHAS BOYOLALI | CARA MEMBUAT ABON LELE KHAS BOYOLALI ~ KUMPULAN TUTORIAL MEMASAK TERLENGKAP | PUSATNYA TUTORIAL MEMASAK TERUPDATE | TUTORIAL TOP BANGET

Yess..! Ini Dia Cara Membuat Abon Sapi Gurih Bergizi, TERBUKTI..!

CARA MEMBUAT ABON TELUR | Resep Masakan Indonesia

Cara Membuat Abon dengan Mudah dan Enak Tanpa Perlu Menghabiskan Waktu yang Bantyak

Cara Membuat Abon Ikan Tuna Beserta Pendapatnya

Bahan Abon pindang gurih | Cara Buat Abon pindang gurih Yang Enak Dan Lezat | resep2045

Cara Membuat Abon Sapi Rumahan Enak dan Sehat

Sekarang Kita Bisa Membuat Abon Ayam Sendiri di Rumah, Ini Dia Caranya | Mesin Abon Ikan Dan Sapi

Resep Dan Cara Membuat Abon Daging Sapi Gurih, Kering & Tahan Lama - YouTube

10 Cara membuat abon ikan yang tahan lama, enak, dan mudah

Cara Membuat Abon Sapi Rumahan, Simpel Mudah - CaraMembuat

Cara Membuat Abon Sapi Kering Enak dan Simpel | ResepMembuat.Com

Peluang Usaha Abon Ikan Nila Dan Analisa Usahanya - Agrowindo

Cara Membuat Abon Sapi Manis, Stok Lauk Enak, Tahan Lama Dan Praktis - bangka.sonora.id

cara membuat abon ikan bandeng | Menu Masakan Indonesia

Cara membuat Abon cakalang manado (ikan tongkol) lezat

Cara Menciptakan Abon Ala Rumahan - cara berinovasi

Cara Membuat Abon Ikan Tuna Special dan Praktis - Sipendik

Cara membuat Abon ikan Sederhana Untuk Jualan | Resep Ikan Enak

Mengintip Cara Pembuatan Abon Ikan di Raja Ampat

3 Cara Membuat Abon Ayam Super Praktis Tanpa Harus Mengeluarkan Banyak Biaya

Berikut Proses Pembuatan Abon Ikan Patin yang Perlu Anda Ketahui | Mesin Abon Ikan Dan Sapi

Resep Abon Ikan : Bahan, Cara dan Proses Membuat Abon Ikan

Resep Abon Ikan Gabus (Abon Iwak Haruan) khas Banjarmasin oleh rhietnaariestina - Cookpad

Abon Ikan Lele

Cara Membuat Abon Gurih dari Daging Sapi - Kabar Joglo Semar
Untitled

Cara Membuat Abon Ikan Yang Bernutrisi dan Bernilai Jual Tinggi

Lezat, Unik dan Kreatif Dengan Abon Telur

Abon Ikan Lele Berpotensi Bagus di Pontianak | Bibitikan.net

Cara Membuat Abon Ikan Yang Bernutrisi dan Macam Macamnya

10 Cara membuat abon ikan yang tahan lama, enak, dan mudah

Resep Abon Telur, Stok Lauk untuk Kembalikan Nafsu Makan Halaman all - Kompas.com

Resep dan Cara Membuat Abon Ikan Lele Makanan Unik Enak Tinggi Gizi

Resep Abon Ayam yang Tahan Lama, Pas Jadi Menu Sahur

CARA MEMBUAT ABON DAGING KAMBING | Olahan Daging, Sajian Utama

Cara Membuat Abon Ikan Tuna, Tongkol, dan Lele yang Tahan Lama, Mudah, juga Enak | Diadona.id

Cara Membuat Abon Dari Daging Sapi Yang Lezat dan Gurih – Dimas Neko

Anda Suka Makan Abon? Ikuti Cara Membuat Abon Sapi Gurih dan Renyah Ini | Mesin Abon Ikan Dan Sapi

Cara membuat Abon ikan tuna yang enak dan Mudah Dibuat | Resep Ikan Enak

Cara Membuat Abon Tuna Rumahan Yang Tahan Lama, Simak Resepnya! - MpoTimes

Cara Membuat Abon Udang Lezat Tanpa Gagal | by Info Usaha | Medium

CARA MEMBUAT ABON BELUT | Resep Masakan Indonesia

Cara Buat Abon ayam farah quinn

Resep Abon Ayam

PEMBUATAN ABON IKAN PARI

Cara Membuat Abon Ayam Pedas Bikin Nagih Enak

Membuat Abon Vegetarian Sendiri, Mudah Saja! - Nova
Proses Pembuatan Abon | PDF

Resep & Cara Membuat Abon Ayam Gurih - YouTube

Resep Abon Sapi Tanpa Santan yang Mudah, Awet, Enak dan Anti Kolesterol: Inspirasi Menu Idul Adha 2021 - Portal Jember

Cara Membuat Abon Sapi yang Enak Serta Menarik

Resep Abon telur oleh Ruskiah Suryadi - Cookpad

Resep masakan Abon ikan asin ekonomis hasil melimpah | Cara Membuat Abon ikan asin ekonomis hasil melimpah Yang Enak Dan Lezat | yummyresep

Cara Membuat ABON AYAM Kering Tidak Berminyak Ini Bisa Menjadi Ide Usaha Rumahan Yang Menjanjikan - YouTube | Makanan, Memasak, Ide makanan

Mesin Pembuat Abon Sapi Dan Abon Ikan Terbaru 2021 | Rumah Mesin

Begini Cara Membuat Abon Ayam Pedas Nikmat

10 Cara membuat abon ikan yang tahan lama, enak, dan mudah