
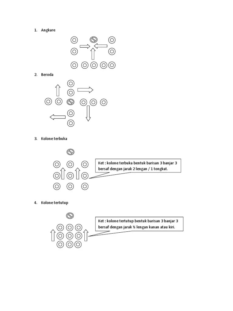
KwarcabAgam: Bentuk Barisan Dalam Gerakan Pramuka

KwarcabAgam: Bentuk Barisan Dalam Gerakan Pramuka

KwarcabAgam: Bentuk Barisan Dalam Gerakan Pramuka

Bentuk Barisan / Formasi Barisan / Formasi Baris Berbaris (FBB) Pramuka
MACAM - MACAM BENTUK BARISAN …. - MATERI PRAMUKA KOPASTRIJA | Facebook
Bentuk Barisan | PDF

KwarcabAgam: Bentuk Barisan Dalam Gerakan Pramuka
Materi Pramuka Bentuk Barisan | PDF

Baris-berbaris : Bentuk Barisan dengan Isyarat Tangan

KwarcabAgam: Bentuk Barisan Dalam Gerakan Pramuka
Bentuk Barisan Dalam Gerakan Pramuka

KwarcabAgam: Bentuk Barisan Dalam Gerakan Pramuka
Bentuk Barisan Dalam Gerakan Pramuka

Macam-Macam Formasi Barisan dalam Pramuka - Pramuka Solid

KwarcabAgam: Bentuk Barisan Dalam Gerakan Pramuka

Kwarda Riau: Bentuk Barisan Dalam Gerakan Pramuka

bentuk barisan pramuka pengak adalah - Brainly.co.id

KwarcabAgam: Bentuk Barisan Dalam Gerakan Pramuka

Baris-berbaris : Bentuk Barisan dengan Isyarat Tangan

Pramuka Kelas I, II, III - Bentuk Barisan - YouTube

Formasi Barisan – CoolfenceBlog

Intrakurikuler Pramuka – Latihan Bentuk-Bentuk Barisan di Awal Tahun Pelajaran 2019/2020 - MAMHTROSO.com

BENTUK BARISAN PRAMUKA - YouTube

Baris-berbaris : Bentuk Barisan dengan Isyarat Tangan

Pramuka

KwarcabAgam: Bentuk Barisan Dalam Gerakan Pramuka
12 Formasi Barisan | PDF

Peraturan Baris Berbaris Dalam Pramuka | Catatan Pramuka

Bentuk Barisan Dalam Gerakan Pramuka | Scout Maros

Apa Arti “BENTUK BARISAN” Dalam Bahasa Inggris

Baris-berbaris : Bentuk Barisan dengan Isyarat Tangan
![]()
DOC) Bentuk Barisan dengan Isyarat | Zul Fikar - Academia.edu

PRAMUKA SMPN 1 KALIANGET: FORMASI / BENTUK BARISAN

Barisan Bilangan dan Menemukan Pola Barisan
Bentuk Barisan Dalam Gerakan Pramuka | PDF

BARISAN DERET GEOMETRI Oleh Siswi Machmudah K 1305040

Baris-berbaris : Bentuk Barisan dengan Isyarat Tangan

KwarcabAgam: Bentuk Barisan Dalam Gerakan Pramuka

Bentuk Barisan dengan Isyarat Tangan | PRAMUKA ESPEGA KLATEN

Gelorakan Cinta untuk Papua, Anggota Polres Blitar Bentuk Formasi Barisan “We Love Papua” | BANGSAONLINE.com - Berita Terkini - Cepat, Lugas dan Akurat

12 Formasi barisan

Rumus Deret Aritmatika : Barisan, Contoh Soal dan Jawaban

Soal dan Pembahasan Barisan Geometri
Bentuk Barisan Upacara Dalam Pramuka
Bentuk Barisan Dengan Isyarat Tangan | PDF
Bentuk Barisan Dalam Gerakan Pramuka

Barisan Bilangan Aritmatika Dan Geometri

Kumpulan Rumus Barisan Deret Aritmatika Geometri + contoh soal

Barisan Aritmatika - Pengertian, Rumus, Contoh Soal dan Jawabannya
![]()
PDF) Formasi barisan | Nasimun J Riau - Academia.edu

Baris-berbaris : Bentuk Barisan dengan Isyarat Tangan

A. tuliskan banyaknya lingkaran pada setiap pola di atas dalam bentuk barisan bilangan. b. tuliskan aturan pembentukan pola bilangan

bentuk barisan pramuka dengan tangan sesi 2 - YouTube

Pramuka MA Al-Khairiyah Pontang: Bentuk Barisan dengan Aba-Aba Isyarat

Bentuk Bentuk Barisan | dwijautama

Sandiaga Bentuk Barisan Relawan Kemanusiaan Berbasis Aplikasi | merdeka.com

Formasi Barisan Mengikuti Tradisi Gerakan - Kanwil Kementerian Agama Provinsi Nusa Tenggara Timur

MATERI PRAMUKA PENGGALANG | MADRASAH IBTIDAIYAH BUSTANUT THOLABAH

Bak Mau Tawuran, Pemotor di Sumut Bentuk Barisan Agar Lolos Operasi Zebra

Penyelesaian Barisan dan Deret
![]()
01 Pola Bilangan sebagai Barisan dan Deret

Pemerintah Kota Tegal - Rapatkan Barisan Bentuk Karakter Anak Bangsa

A. Bentuk pola 1. Nyatakan bentuk pola diiatas menjadi pola barisan bilangan! 2. Tentukan warna - Brainly.co.id

√ Rumus Deret Aritmatika, Barisan, Bentuk, Contoh Soal & Jawaban

Barisan dan Deret: Aritmatika, Geometri, Tak Hingga, Rumus, Contoh Soal

SIT Al-Khair Bentuk Barisan Dengan Tulisan “Save Rohingya” - ANTARA News Kalimantan Selatan

Menentukan Persamaan dari Suatu Barisan Bilangan worksheet

Partai UKM Bentuk Barisan Kalangan Milenial -

Tak Terbendung, Ribuan Pemuda Bungo Bentuk Barisan Muda Satu SZ- Eric - Jambi Prima - Info Terbaru dan Terpercaya

Rumus Deret Aritmatika-Barisan,Bentuk,Contoh Soal Dan Jawabn

Tingkatkan Disiplin Pegawai, Bentuk Barisan Baru untuk Peserta Apel yang Terlambat

Bentuk Barisan RT, PAN Yakin Raih Kemenangan

Jual FG Anting: Model Kait Bentuk Barisan Tunggal Berlian Warna Perak - Kab. Bogor - NATHAN SHO | Tokopedia

Demo Omnibus Law di Surabaya, Massa Bentuk Barisan Antisipasi Anarko

Barisan deret geometri

√ Barisan Bilangan Aritmatika Dan Geometri (Penjelasan Lengkap)

Panjang Vintage Baru Bentuk Barisan Gaun Chiffon Ilusi Formal Gaun Vestido Festa Lace Elegan Regit-m.mk

Begini PRT Bentuk Barisan Hadapi Penindasan

10 Potret formasi barisan Ospek ini bikin takjub, presisi banget

Sriwijaya Online » Ketua DPC Demokrat Lahat Serukan Bentuk Barisan Dukung AHY

bentuk barisan antrian antara Barat & Timur

Barisan dan Deret “ - .Terampil dalam operasi pada bentuk aljabar 2. Memahami konsep sigma …

Permainan Pemanasan PJOK sederhana Namun Mengena - Bentuk Kelompok dan Barisan - e-Pjok

BARISAN DAN DERET MATERI AJAR BARISAN ARITMETIKA BARISAN GEOMETRI - ppt download

BlitzWolf® BEST-GC9 Permainan Kursi Indah Reka Bentuk Barisan 135°Max Berbaring 3D Tangan Kategori Perabot Rumah Dan Peningkatan. Sinteza.mk

Soal Nyatakan notasi sigma di bawah ini dalam bentuk lengkap (barisan bilangan) , dan tentukan

Lindungi Murid dari Guyuran Hujan, Para Guru Bentuk Barisan Payung | Indozone.id
Bentuk Barisan Dalam Gerakan Pramuka | PDF
![]()
Barisan bukan arit dan geo

Gokil! Man City Bisa Bentuk Barisan 5 Bek Seharga Rp5,4 Triliun - Bola.net
![01 Barisan dan Deret - [PDF Document]](https://i2.wp.com/demo.fdokumen.com/img/378x509/reader025/reader/2021043021/5571fa114979599169912b61/r-2.jpg)
01 Barisan dan Deret - [PDF Document]

Barisan dan Deret Bilangan Bertingkat - CATATAN MATEMATIKA

Yamaha Indonesia en Twitter: “Untuk kalian Yang Suka Touring Inilah Bentuk Barisan saat Touring :) http://t.co/ndGYfDSOVs"

√ Deret Aritmatika : Barisan, Bentuk, Contoh Soal dan Jawabannya

A. Tuliskan banyaknya lingkaran pada setiap pola diatas dalam bentuk barisan bilangan B. tuliskan aturan pembentukan pola bilangan

Baris-berbaris : Bentuk Barisan dengan Isyarat Tangan

Apa Itu Pola Barisan Bilangan? - Kelas Pintar

Murid MIN 9 Tabalong Juara Bentuk Barisan dan Permainan Tradisional
Perhatikan pola berikut. Pola ke-1 Pola ke-2 Pola ke-3 a….

Massa Mulai Datangi Masjid Istiqlal, Ada yang Bentuk Barisan