
7 Contoh Kerajinan dari Limbah Keras Organik - Pinhome

Kerajinan Bahan Limbah Keras dan Contohnya

7 Contoh Kerajinan Bahan Limbah Keras Organik dan Anorganik

Prinsip Kerajinan Bahan Limbah Keras

12+ Keren Manfaat Kerajinan Limbah Keras

Kerajinan Bahan Limbah Keras Organik - Niatku.com

Kerajinan Bahan Limbah Keras: Pengertian, Jenis, Contoh, dan Cara Pengolahan Limbah Keras - Tribunnews.com Mobile

Serba-serbi Kerajinan Bahan Limbah Keras Organik yang Bisa Jadi Cuan! | Orami

Kerajinan Bahan Limbah Keras Anorganik - Niatku.com

Kelas 8 : 10&11. Proses Produksi Kerajinan Bahan Limbah Keras (Organik)

42 Kerajinan limbah bahan keras ideas | kerajinan, daur ulang, kreatif

42 Kerajinan limbah bahan keras ideas | kerajinan, daur ulang, kreatif

√39+ Kerajinan Dari Limbah Bekas Lengkap & Manfaatnya
ULANGAN HARIAN PRAKARYA : KERAJINAN LIMBAH KERAS VIII-3 Quiz - Quizizz

Pengertian Limbah Keras dan Jenis-jenisnya yang Bisa Dipelajari | kumparan.com

Proses Produksi Kerajinan Bahan Limbah Keras Organik dan Anorganik

Kerajinan Dari Bahan Keras : Pengertian, Jenis, Teknik

Kerajinan Bahan Limbah Keras: Contoh, Bahan, Jenis, Cara, dsb - serupa.id

Kerajinan Bahan Limbah Keras (Prakarya Kelas VIII/2) - Berkesenian

t Sains//Selamat Datang di Sahaba

Kerajinan Tangan Dari Barang Bekas Yang Mudah Dibuat | Kerajinan botol plastik, Taman barang bekas, Botol plastik
![√ 47+ Macam Kerajinan dari limbah organik [Terlengkap]](https://i2.wp.com/i1.wp.com/bukabukumu.com/wp-content/uploads/2019/10/kerajinan-dari-limbah-organik.jpg?resize=680%2C463&ssl=1)
√ 47+ Macam Kerajinan dari limbah organik [Terlengkap]

Sebutkan 6 Tahapan Proses Pengolahan Sederhana Bahan Limbah Keras | RuangBiologi.Co.Id

Kerajinan Bahan Keras : Contoh, Tahap Pembuatan, Teknik Pembuatan dan Pengertian

t Sains//Selamat Datang di Sahaba

Kerajinan Bahan Limbah Keras: Pengertian, Jenis, Contoh, dan Cara Pengolahan Limbah Keras - Tribunnews.com Mobile

Kerajinan Bahan Limbah Keras Organik - Kerajinan Prakarya

Siswa Buat Kerajinan Dari Limbah Keras

42 Kerajinan limbah bahan keras ideas | kerajinan, daur ulang, kreatif

7 Contoh Kerajinan dari Limbah Keras Organik - Pinhome

5 Kerajinan Bahan Keras yang Unik Mempercantik Diri dan Rumah Anda)

Kerajinan Bahan Keras, Contoh dan Tahap Pembuatannya | Materi Pelajaran

Contoh Kerajinan Limbah Tempurung Kelapa dan Cara Membuanya

Produk Kerajinan Dari Bahan Limbah Keras Yang Dimaksud Adalah

Perhatikan gambar berikut! Produk kerajinan dari bahan limbah keras organik ditunjukkan oleh - Brainly.co.id

Serba-serbi Kerajinan Bahan Limbah Keras Organik yang Bisa Jadi Cuan! | Orami

PEMBUATAN KERAJINAN DARI BAHAN LIMBAH KERAS - YouTube

Kerajinan Bahan Limbah Keras Anorganik: Pecahan Kramik
![]()
Kerajinan Bahan Limbah Keras

Prinsip Kerajinan Bahan Limbah Keras - Niatku.com

Belajar Kerajinan Dari Bahan Limbah Keras Di Indonesia
Kerajinan Bahan Limbah Keras | PDF

10 Contoh Kerajinan Bahan Keras Alami dan Buatan

Contoh Kerajinan Bahan Keras – GRICS COMPANY INDONESIA
![]()
Kerajinan Bahan Limbah Keras

- Amati gambar di bawah ini, pilihlah produk kerajinan dari limbah keras!BСDGHJawaban - Brainly.co.id

Rangkuman Materi Kerajinan Bahan Limbah Keras, Contoh Soal-Jawaban

2 Jenis dan Karakteristik Bahan Limbah Keras Organik dan Anorganik
Kerajinan Bahan Limbah Keras | Other Quiz - Quizizz
PRAKARYA, kerajinan dr Limbah keras 8G - SMPN 2 Kelapa Dua

Limbah Keras dan Pemanfaatannya untuk Kerajinan | kumparan.com

Tugas 6Apresiasi produk kerajinan limbah keras anorganik.Amatilah Gambar 1.25 di atas! - Brainly.co.id

pembuatan kerajinan bahan limbah keras prakarya kelas 9 - YouTube

Pengolahan Bahan Limbah Keras - Kerajinan Prakarya

10 Contoh Kerajinan Limbah Lunak Organik dan Cara Pembuatannya
ULANGAN HARIAN PRAKARYA : KERAJINAN LIMBAH KERAS VIII-2 Quiz - Quizizz

Limbah Keras dan Pemanfaatannya untuk Kerajinan | kumparan.com

Kerajinan Bahan Limbah Keras: Pengertian / Jenis / Prinsip / Contohnya - Kerajinan Prakarya

Contoh Kerajinan Limbah Keras Organik Dan Anorganik

Tentukan satu produk karya kerajinan dari bahan limbah keras organik atau anorganik yang akan - Brainly.co.id

Latihan Soal Prakarya Kelas 8 SMP/ MTs Semester 2 Bab 1 Kerajinan Bahan Limbah Keras - Ahzaa.Net

42 Kerajinan limbah bahan keras ideas | kerajinan, daur ulang, kreatif
![]()
Kerajinan Bahan Limbah Keras

18+ Tugas 6 Apresiasi Produk Kerajinan Limbah Keras Anorganik, Kerajinan Kekinian

√ 20+ Contoh Kerajinan dari Bahan Keras Alami dan Buatan

Pengertian Kerajinan, Tujuan, Jenis dan Contohnya

Siswa Manfaatkan Limbah Keras dengan Teknik Upcycle

Rangkuman Materi Prakarya Kelas 8 Bab 6 - Portal Edukasi

Contoh Kerajinan Dari Bahan Limbah Keras – Berbagai Contoh

RPP Prakarya Kelas 8 Download Semester 1 dan 2 Lengkap

t Sains//Selamat Datang di Sahaba

DARING 6 PRAKARYA KELAS VIII KERAJINAN LIMBAH KERAS (PRODUK KERAJINAN LIMBAH KERAS) - YouTube

Mengidentifikasih karakteristik bahan limbah keras organik pada produk kerajinan. Nilai besar tapi - Brainly.co.id

Langkah Awal Untuk Membuat Kerajinan Bahan Limbah Keras Adalah

Serba-serbi Kerajinan Bahan Limbah Keras Organik yang Bisa Jadi Cuan! | Orami

Keunggulan dan Keuntungan Menggunakan Kerajinan dari Limbah

7+ Ide Kerajinan Limbah Batok Kelapa Dan Cara Membuatnya - Kerajinan Prakarya
![]()
Kerajinan Bahan Limbah Keras
MATERI PRAKARYA KELAS 8 SEMESTER GENAP KERAJINAN BAHAN LIMBAH KERAS
Untitled

Kerajinan Bahan Keras (Prakarya Kelas IX/1) - Berkesenian

Daur Ulang Limbah Keras Anorganik Untuk Kerajinan

7 Contoh Kerajinan dari Limbah Keras Organik - Pinhome

Analisa Produk Kerajinan Bahan Limbah Keras. 1. Pilihlah satu dari beberapa jenis produk kerajinan dari bahan limbah keras pada

Rangkuman Materi Kerajinan Bahan Limbah Keras, Jenis & Prinsipnya

Limbah dari bahan keras

Contoh Kerajinan Dari Bahan Limbah Keras Organik – Berbagai Contoh

Kerajinan Bahan Limbah Keras Anorganik Adalah

Prakarya VIII. Prakarya KELAS - PDF Free Download

Jenis dan Karakteristik Limbah Keras

Intan Nirmala Blog’s: JENIS DAN KARAKTERISTIK KERAJINAN BAHAN KERAS

PRAKARYA BAB KERAJINAN BAHAN LIMBAH KERAS - Bimbel Club

Serba-serbi Kerajinan Bahan Limbah Keras Organik yang Bisa Jadi Cuan! | Orami

Kerajinan Tangan Yang Unik Dari Berbagai Bahan Yang Tidak Biasa - Blog Unik

KERAJINAN BAHAN LIMBAH KERAS DARI CANGKANG KERANG - PRAKARYA SMP KELAS VIII SEMESTER 2 - YouTube

√ 20+ Contoh Kerajinan dari Bahan Keras Alami dan Buatan

42 Kerajinan limbah bahan keras ideas | kerajinan, daur ulang, kreatif
Macam Kerajinan Bahan Keras | MindMeister Mind Map
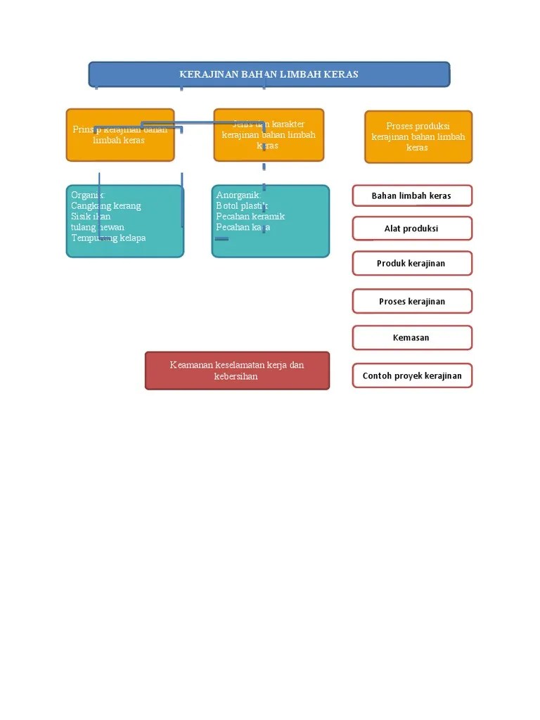
Peta Konsep Limbah Keras | PDF
![]()
Kerajinan Bahan Limbah Keras