
GATUT WIJAYA, SH.,M.Hum. BAGIAN HUKUM SETDAKAB JOMBANG - ppt download

PELAKSANAAN OTONOMI DAERAH DI INDONESIA - ppt download

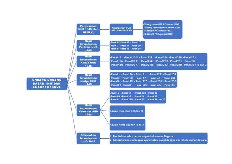
Pasal 18 UUD 49 dan Pasal 18, 18A dan B (Amandemen) - ppt download

Apa bunyi pasal 18,18A,dan 18B? - Brainly.co.id

Pasal 18 UUD 49 dan Pasal 18, 18A dan B (Amandemen) - ppt download

berdasarkan ketentuan pasal 18 A ayat 1 antara pemerintah pusat dan daerah memiliki hubungan - Brainly.co.id

tuliskan pasal 18 ayat 2 sampai 7, pasal 18a ayat 1 dan 2 , pasal 18b ayat 1 dan 2 tolong jawab ya - Brainly.co.id

Pasal 18 UUD 49 dan Pasal 18, 18A dan B (Amandemen) - ppt download
![]()
DOC) Penjelasan Pasal 18 Sampai Pasal 18B UUD 1945 | Yus mayadi - Academia.edu

Jelaskan pasal 18A UUD 1945 - Brainly.co.id
Mengingat: 1. Pasal 5 ayat (1), Pasal 18, Pasal 18A, Pasal 18B, Pasal 20, dan Pasal 21 Undang-Undang Dasar Negara Republik Indon

Menelaah UUD pasal 17 sampai 22

Jelaskan tentang asas otonomi dan tugas pembantuan menurut pasal 18 18a dan 18b UUD 45 1945

Pasal 18 UUD 49 dan Pasal 18, 18A dan B (Amandemen) - ppt download

Pasal 5 ayat (1), Pasal 18, Pasal 18A, Pasal 18B, Pasal 20, dan Pasal 21 Undang-Undang Dasar Negara Republik Indonesia Tahun 1945; - PDF Download Gratis

Pasal 18 UUD 49 dan Pasal 18, 18A dan B (Amandemen) - ppt download

Sahabat Edukasi: Pasal 18A dan 18B UUD 1945
![UNDANG-UNDANG REPUBLIK INDONESIA TENTANG : Pasal 5 ayat (1), Pasal 18, Pasal 18A, Pasal 20 ayat (2), Pasal 22 huruf D … Pola pengelolaan sumber daya air adalah kerangka dasar dalam - [PDF Document]](https://i0.wp.com/demo.fdokumen.com/img/378x509/reader018/reader/2019123114/5a8779e37f8b9aa5408deec4/r-1.jpg)
UNDANG-UNDANG REPUBLIK INDONESIA TENTANG : Pasal 5 ayat (1), Pasal 18, Pasal 18A, Pasal 20 ayat (2), Pasal 22 huruf D … Pola pengelolaan sumber daya air adalah kerangka dasar dalam - [PDF Document]
![]()
Halaman:UU 23 2014.pdf/2 - Wikisource bahasa Indonesia

UNDANG UNDANG DASAR NEGARA REPUBLIK INDONESIA TAHUN 1945
![UNDANG-UNDANG REPUBLIK INDONESIA TENTANG .Pasal 1 ayat (1), Pasal 5 ayat (1), Pasal 18, Pasal 18A, - [PDF Document]](https://i0.wp.com/demo.dokumen.tech/img/378x509/reader019/reader/2020042908/5c7b140109d3f264308bcbc0/r-1.jpg)
UNDANG-UNDANG REPUBLIK INDONESIA TENTANG .Pasal 1 ayat (1), Pasal 5 ayat (1), Pasal 18, Pasal 18A, - [PDF Document]

PSPS Riau on Twitter: “Tim Persibat melakukan aksi menarik diri dari lapangan dan masuk kedalam Locker Room. Match Commisioner, LGC, serta Wasit pertandingan memutuskan laga diputuskan sesuai Regulasi Liga 2 Pasal 18A.

unduh….
MAHKAMAH KONSTITUSI REPUBLIK INDONESIA IKHTISAR PUTUSAN PERKARA NOMOR 61/PUU-XV/2017 TENTANG KELEMBAGAAN PENYELENGGARAAN PEMILU

Coba anda jelaskan bunyi pasal 18 ayat 1-7,pasal 18b 1-2,pasal 18a 1-2

PKN - Otonomi Daerah

HulkModeOn on Twitter: “Ada yg namanya otoritas daerah yg di atur dlm undang2 dasar Negara Republik Indonesia tahun 1945 pasal 18 ayat 1-7, pasal 18A ayat 1 Dan 2, pasal 18b ayat
![UNDANG-UNDANG REPUBLIK INDONESIA TENTANG .Pasal 1 ayat (1), Pasal 5 ayat (1), Pasal 18, Pasal 18A, - [PDF Document]](https://i0.wp.com/demo.dokumen.tech/img/378x509/reader019/reader/2020042908/5c7b140109d3f264308bcbc0/r-2.jpg)
UNDANG-UNDANG REPUBLIK INDONESIA TENTANG .Pasal 1 ayat (1), Pasal 5 ayat (1), Pasal 18, Pasal 18A, - [PDF Document]
RANCANGAN

SOAL MATERI UUD 45 - Membalik Buku Halaman 1-6 | PubHTML5
![]()
Halaman:Undang-Undang Dasar Negara Republik Indonesia Tahun 1945.djvu/11 - Wikisource bahasa Indonesia

ASAS OTONOMI DAERAH – KEUANGAN PUSAT & DAERAH - ppt download

unduh….
Analisis Pasa 19 | PDF
![]()
Halaman:UU 38 2000.djvu/1 - Wikisource bahasa Indonesia

undang-undang republik indonesia nomor 17 … - Produk Hukum

Materi Ke13 PROBLEMATIKA PERDA A Tujuan Instruksional Umum
![]()
Halaman:UU Nomor 11 Tahun 2020 tentang Cipta Kerja.pdf/2 - Wikisource bahasa Indonesia
UNDANG-UNDANG REPUBLIK INDONESIA NOMOR 23 TAHUN 2014 TENTANG PEMERINTAHAN DAERAH DENGAN RAHMAT TUHAN YANG MAHA ESA PRESIDEN REPU

Guru Pembimbing : Bu Susilawati S . Pd - ppt download
![]()
Otonomi Daerah Teori dan Praktek.docx

Otonomi Daerah dalam Perspektif Teori, Kebijakan, dan Praktek

Prana Moch Maulana: Pasal 18, 18A, 18B BAB VI, Pemerintah Daerah
![UNDANG-UNDANG REPUBLIK INDONESIA TENTANG : Pasal 5 ayat (1), Pasal 18, Pasal 18A, Pasal 20 ayat (2), Pasal 22 huruf D … Pola pengelolaan sumber daya air adalah kerangka dasar dalam - [PDF Document]](https://i0.wp.com/demo.fdokumen.com/img/378x509/reader018/reader/2019123114/5a8779e37f8b9aa5408deec4/r-2.jpg)
UNDANG-UNDANG REPUBLIK INDONESIA TENTANG : Pasal 5 ayat (1), Pasal 18, Pasal 18A, Pasal 20 ayat (2), Pasal 22 huruf D … Pola pengelolaan sumber daya air adalah kerangka dasar dalam - [PDF Document]

Coba anda jelaskan bunyi pasal 18 ayat 1-7,pasal 18b 1-2,pasal 18a 1-2

Bang_Dzoel° on Twitter: “Pasal 18A (1) Hubungan wewenang antara pemerintah pusat dan pemerintahan daerah provinsi, kabupaten, dan kota, atau antara provinsi dan kabupaten dan kota, diatur dengan undangundang dengan memperhatikan kekhususan dan #
Soal LCC Konstitusi 2019 | PDF
GUBERNUR KEPULAUAN RIAU

RANCANGAN UNDANG-UNDANG REPUBLIK INDONESIA Pasal 4, Pasal 5 ayat (1), Pasal 18, Pasal 18A, Pasal 18B,
Untitled

PRINSIP - PRINSIP PEMERINTAHAN DAERAH Muchamad Ali Safa’at - ppt download

UUD AMANDEMEN 2 1945.pdf - PTA Makassar

Tugas PKN

Hubungan Pemerintah Pusat dan Daerah Berdasarkan Pasal 18 UUD 1945. - Feel in Bali
![]()
DOC) UUD 45 Pasal 18 | Tedi Soniawan - Academia.edu

Tuliskan pasal 18 ayat 2 sampai 7, pasal 18a ayat 1 dan 2 , pasal 18b ayat 1 dan 2 tolong jawab ya makasih

undang-undang republik indonesia nomor 32 tahun 2004 tentang …
Asumsi - Presiden Joko Widodo menerbitkan Peraturan… | Facebook
![UNDANG-UNDANG REPUBLIK INDONESIA … … Mengingat :1. Pasal 5 ayat (1), Pasal 18, Pasal 18A, Pasal - [PDF Document]](https://i3.wp.com/demo.dokumen.tech/img/378x509/reader022/reader/2020051305/5e25eb2fc5ea2079c154a94a/r-1.jpg)
UNDANG-UNDANG REPUBLIK INDONESIA … … Mengingat :1. Pasal 5 ayat (1), Pasal 18, Pasal 18A, Pasal - [PDF Document]
![UNDANG-UNDANG REPUBLIK INDONESIA 2 - Mengingat: Pasal 1, Pasal 4, Pasal 5 ayat (1), Pasal 17 ayat (1) - [PDF Document]](https://i3.wp.com/demo.fdokumen.com/img/378x509/reader022/reader/2020050217/5d31106888c993a7488d9773/r-2.jpg)
UNDANG-UNDANG REPUBLIK INDONESIA 2 - Mengingat: Pasal 1, Pasal 4, Pasal 5 ayat (1), Pasal 17 ayat (1) - [PDF Document]
![]()
Index of /enm/images/dokumen

Tugas PKN

Dampak UU Cipta Kerja Terhadap Semangat Otonomi Daerah
UNDANG-UNDANG REPUBLIK INDONESIA NOMOR 23 TAHUN 2014 TENTANG PEMERINTAHAN DAERAH DENGAN RAHMAT TUHAN YANG MAHA ESA PRESIDEN REPU
BAB I PENDAHULUAN A Latar Belakang Pelayanan Publik yang diselenggarakan oleh pemerintah pusat maupun pemerintah daerah diseluru

PPT - PRINSIP-PRINSIP PEMERINTAHAN DAERAH BERDASARKAN PASAL 18 UUD 1945 (SESUDAH AMANDEMEN) PowerPoint Presentation - ID:3269138
![]()
Halaman:UU 38 2003.djvu/2 - Wikisource bahasa Indonesia
10 Dasar Hukum Desentralisasi Di Indonesia | PDF
AKTUALlSASI NEGARA KESATUAN SETELAH PERUBAHAN ATAS PASAL 18 UUD 19451

tuliskan bunyi pasal 18 ayat 1 UUD 1945 - Brainly.co.id
RGS Mitra 1 of 8
![]()
DOC) Makna Amandemen Pasal 18 UUD 1945 | Yando Zakaria - Academia.edu
UU 22 Tahun 2008

Pasal-pasal dalam UUD NRI Tahun 1945, Berikut Kunci Jawaban Uji Kompetensi 6.3 Buku PKN Kelas 7 halaman 167 - Utara Times
Alfrilin Padjao Topik 6 | PDF
![Pasal 18 UUD 49 dan Pasal 18, 18A dan B ( Amandemen ) - [PPTX Powerpoint]](https://i3.wp.com/reader012.fdokumen.com/reader012/slide/20171215/568165dd550346895dd8f7c6/document-1.png?t=1626094078)
Pasal 18 UUD 49 dan Pasal 18, 18A dan B ( Amandemen ) - [PPTX Powerpoint]

PPT - PRINSIP-PRINSIP PEMERINTAHAN DAERAH BERDASARKAN PASAL 18 UUD 1945 (SESUDAH AMANDEMEN) PowerPoint Presentation - ID:3269138
INSTRUKSI PRESIDEN REPUBLIK INDONESIA
ÿþM i c r o s o f t W o r d - U U N O 4 T H 2 0 0 1

UU No. 24 Tahun 2012

Coba anda jelaskan bunyi pasal 18 ayat 1-7,pasal 18b 1-2,pasal 18a 1-
GUBERNUR KEPULAUAN RIAU

Dasar Hukum Otonomi Daerah di Indonesia (Isi Pasal dan Penjelasannya)
![TUHAN a.· Pasal 27, Pasal 28A, Pasal 28B, Pasal 28C, Pasal 28D, Pasal 28H, Pasal 281 ayat (2)) dan - [PDF Document]](https://i1.wp.com/reader019.staticloud.net/reader019/reader/2020042923/5c8e329b09d3f2a7638cae68/html/bg2.png)
TUHAN a.· Pasal 27, Pasal 28A, Pasal 28B, Pasal 28C, Pasal 28D, Pasal 28H, Pasal 281 ayat (2)) dan - [PDF Document]
![]()
PDF) Kewenangan_Pemerintah_Daerah_Dalam_Penge.pdf | YUDI BADRUN - Academia.edu
&VILLIKOTA PAGAR ETAIVI
RANCANGAN UNDANG-UNDANG REPUBLIK INDONESIA NOMOR…TAHUN… TENTANG PERCEPATAN PEMBANGUNAN DAERAH KEPULAUAN DENGAN RAHMAT TUHA

Undang-Undang No. 33 Tahun 2004 tentang Perimbangan Keuangan Antara P…
![Pasal 18 UUD 49 dan Pasal 18, 18A dan B ( Amandemen ) - [PPTX Powerpoint]](https://i0.wp.com/reader012.fdokumen.com/reader012/slide/20171215/568165dd550346895dd8f7c6/document-0.png?t=1626094078)
Pasal 18 UUD 49 dan Pasal 18, 18A dan B ( Amandemen ) - [PPTX Powerpoint]
MAKNA PASAL 18B AYAT (2) TERHADAP KEDUDUKAN DESA ADAT DOKAN KECAMATAN MEREK KABUPATEN KARO SUMUT DI HUBUNGKAN DENGAN UU NO 6 TAHUN 2014 TENTANG DESA - repo unpas

Pasal 18 UUD 49 dan Pasal 18, 18A dan B (Amandemen) - ppt download
BUPATI OGAN KOMERING ILIR

apa isi uud negara republik indonesia tahun 1945 pasal 18,pasal 18A ,dan pasal 18B - Brainly.co.id
UNDANG-UNDANG REPUBLIK INDONESIA
Untitled
Pendirian l,embaga Penyiaran Publik lokal
Uud 45 | PDF
UNDANG-UNDANG REPUBLIK INDONESIA
![UNDANG-UNDANG REPUBLIK INDONESIA NOMOR 23 .TENTANG PEMERINTAHAN DAERAH … Undang-Undang Dasar Negara Republik Indonesia Tahun 1945. 3. … memimpin pelaksanaan urusan - [PDF Document]](https://i1.wp.com/cdn.vdocuments.net/img/1200x630/reader018/reader/2020012904/5a75ba0e7f8b9a1b688ca776/r-1.jpg?t=1623573277)
UNDANG-UNDANG REPUBLIK INDONESIA NOMOR 23 .TENTANG PEMERINTAHAN DAERAH … Undang-Undang Dasar Negara Republik Indonesia Tahun 1945. 3. … memimpin pelaksanaan urusan - [PDF Document]
![UNDANG-UNDANG REPUBLIK INDONESIA NOMOR 32 indonesia undang-undang republik indonesia nomor 32 tahun - [PDF Document]](https://i1.wp.com/static.dokumen.tech/img/1200x630/reader020/image/20190909/5cbb671288c993ff088bd73a.png?t=1626763985)
UNDANG-UNDANG REPUBLIK INDONESIA NOMOR 32 indonesia undang-undang republik indonesia nomor 32 tahun - [PDF Document]