
Jenis-jenis Pesawat Sederhana

Peta Konsep Pesawat Sederhana | Desi Aulia Wati
![Pengertian, Jenis, Rumus hingga Contoh Pesawat Sederhana [Lengkap]](https://i0.wp.com/cerdika.com/wp-content/uploads/2020/02/Jenis-Jenis-Pesawat-Sederhana-760x612.jpg)
Pengertian, Jenis, Rumus hingga Contoh Pesawat Sederhana [Lengkap]

PESAWAT SEDERHANA PERTEMUAN 5 HARLINDA SYOFYAN, S.Si., M.Pd - ppt κατέβασμα

Materi Lengkap Tentang Pesawat Sederhana (Pengertian, Jenis Dan Rumusnya) | IUP-UGM.COM

PESAWAT SEDERHANA | citrawardhani

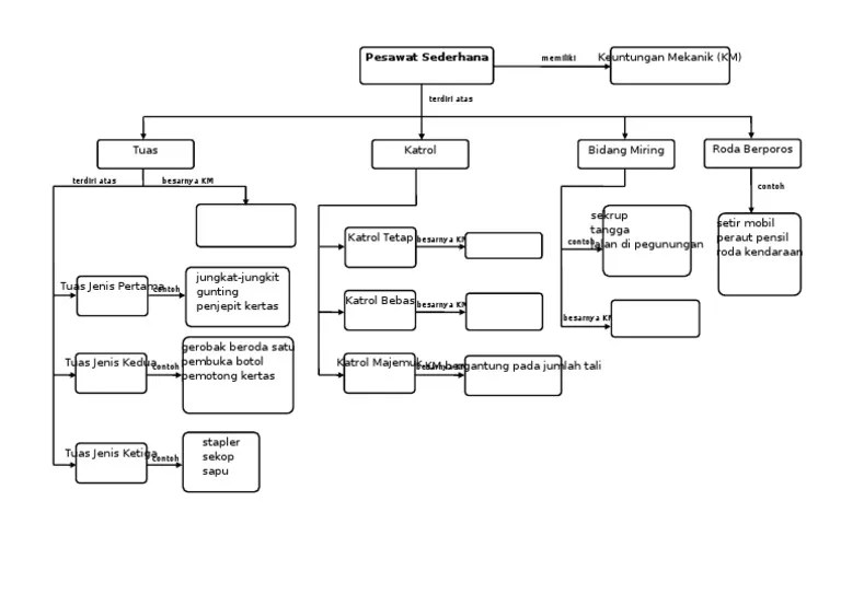
- setelah membaca uraian materi tentang pesawat sederhana, lengkapilah peta konsep berikut!! - Brainly.co.id

Media Pembelajaran | MEDIAPEDI: Media Pembelajaran Pesawat Sederhana SAINS IPA

USAHA PESAWAT SEDERHANA DAN KERJA OTOT RANGKA Sumber

PESAWAT SEDERHANA - Hauma Genst

Macam-Macam Pesawat sederhana dan Cara Kerjanya - Belajar Mandiri Yuk!

8.2.1 peta konsep usaha dan pesawat sederhana - YouTube

Pesawat sederhana dan jenis-jenisnya - Belajar Mipa

Ppt murniasih

Pesawat Sederhana : Pengertian, Jenis, Rumus & Contoh Soal

Pesawat sederhana
Tugas Pesawat Sederhana | PDF

Pembahasan Pesawat Sederhana - YouTube

PENGEMBANGAN BAHAN AJAR MATERI PESAWAT SEDERHANA BERBASIS MULTIMEDIA INTERAKTIF UNTUK SISWA KELAS V SDN KENCONG 04 JEMBER - PDF Free Download

Usaha dan Pesawat Sederhana dalamKehidupan Sehari-hari, IPA Kelas 8

USAHA PESAWAT SEDERHANA DAN KERJA OTOT RANGKA Sumber

PESAWAT SEDERHANA PERTEMUAN 5 HARLINDA SYOFYAN, S.Si., M.Pd - ppt κατέβασμα
Peta Konsep Pesawat Sederhana 2 | PDF

Tuas: Pengertian, Jenis, dan Prinsip Kerja

PETA KONSEP PESAWAT SEDERHANA – MINOPNUR IAIN BENGKULU

√ Pesawat Sederhana (Jenis, Rumus, Gambar, Soal)

Konsep Pesawat Sederhana Dalam Ilmu Fisika | Studio Literasi

Pesawat Sederhana : Pengertian, Jenis, Rumus & Contoh Soal
Usaha dan Pesawat Sederhana | Ringkasan Materi IPA Kelas 8

peta konsep rangka,otot,pesawat sederhana - Brainly.co.id
TOPIK: PESAWAT SEDERHANA
RENCANA PELAKSANAAN PEMBELAJARAN (RPP) Sekolah : SMP Negeri 3 Majene Mata Pelajaran : IPA Terpadu Materi Pokok : Pesawat Sederh

Prinsip Kerja Pesawat Sederhana pada Sistem Gerak Manusia – BukuSekolah.Net
![]()
MAKALAH PESAWAT SEDERHANA

Peswat Sederhana | idschool

Pesawat Sederhana: Tuas, Bidang Miring, Katrol, Roda Berporos ~ Juragan Les

MENGIDENTIFIKASI MANFAAT PESAWAT SEDERHANA PADA KERJA OTOT DAN RANGKA MANUSIA. Identitas Mata Pelajaran - PDF Free Download

PESAWAT SEDERHANA – Kumpulan Materi Kelas 5 Sekolah Dasar

3 Jenis Tuas Dalam Pesawat Sederhana Dikehidupan Sehari-hari

Pesawat Sederhana Meliputi Rumus, Bidang Miring, Tuas dan Katrol

Pesawat Sederhana: Jenis, Rumus, Keuntungan Mekanis (Soal) | Fisika
QUO VADIS MATERI PESAWAT SEDERHANA DALAM PEMBELAJARAN IPA SEKOLAH DASAR DI ERA DISRUPSI

Usaha dan Pesawat Sederhana | Ringkasan Materi IPA Kelas 8
![]()
DOC) Pesawat Sederhana | agung setiawan - Academia.edu

PETA KONSEP PESAWAT SEDERHANA – F2pejuangtoga

Konsep Pesawat Sederhana Dalam Ilmu Fisika | Studio Literasi
![Pengertian, Jenis, Rumus hingga Contoh Pesawat Sederhana [Lengkap]](https://i3.wp.com/cerdika.com/wp-content/uploads/2020/02/Pengertian-Pesawat-Sederhana-compressed-760x621.jpg)
Pengertian, Jenis, Rumus hingga Contoh Pesawat Sederhana [Lengkap]

√ Pesawat Sederhana (Jenis, Rumus, Gambar, Soal)

FISIKA DASAR PESAWAT SEDERHANA OLEH HARLINDA SYOFYAN S

Pesawat Sederhana: Pengungkit, Katrol, Bidang Miring - kependidikan.com

Apa Itu Pesawat Sederhana? Berikut Jenis-jenis Pesawat Sederhana dan Kegunaannya - Tribunnews.com Mobile
MATERI Pesawat Sederhana | PDF
Usaha dan Pesawat Sederhana dalam Kehidupan Sehari-hari – Ilmu pengetahuan Alam

Materi Pesawat Sederhana Pages 1 - 40 - Flip PDF Download | FlipHTML5

Pesawat Sederhana - Fisika Kelas 8 - Quipper Blog

Pengertian pesawat Sederhana dan Jenis-jenisnya | Ilmu Sains

Kelas 08 smp ilmu pengetahuan alam ipa s1 siswa 2017 by P’e Thea - issuu
![TOPIK: PESAWAT SEDERHANA - .Bidang miring mampu untuk mengubah gaya … Selain gear sepeda, contoh - [PDF Document]](https://i3.wp.com/demo.fdokumen.com/img/378x509/reader018/reader/2020012623/5c8bc83809d3f27d138bd26e/r-2.jpg)
TOPIK: PESAWAT SEDERHANA - .Bidang miring mampu untuk mengubah gaya … Selain gear sepeda, contoh - [PDF Document]

Pesawat Sederhana

Hasil Akhir Wiji Parmanida Materi Ajar IPA Topik Usaha dan Pesawat Sederhana - Unduh Buku | 1-50 Halaman | PubHTML5

Usaha, Energi, dan Pesawat Sederhana – Fisika Indonesia

Prinsip Kerja Pesawat Sederhana pada Sistem Gerak Manusia – BukuSekolah.Net

Pesawat Sederhana - Rumus, Contoh, Bidang Miring, Tuas & Gambar

KD 3.3 Pesawat Sederhana (Bagian-1) - duniaipa.com

Materi Pesawat Sederhana dan Jenis-jenisnya Disertai dengan Contohnya

MATERI KULIAH IPA-2 TOPIK 5: PESAWAT SEDERHANA. - ppt download

Pengertian Pesawat Sederhana | Jenis-Jenis dan Contohnya !
IPA 8 . USAHA DAN PESAWAT SEDERHANA - Media Pembelajaran Online Guru Spensaka | SMPN1KALIMANAH

Usaha dan Pesawat Sederhana | KONSEP USAHA dalam Fisika | IPA Kelas 8 - YouTube
![]()
Top PDF 317349896 Lks Pesawat Sederhana - 123dok.com

- setelah membaca uraian materi tentang pesawat sederhana, lengkapilah peta konsep berikut!! - Brainly.co.id

LKPD Bidang Miring dan Pengungkit worksheet

PDF) Analisis Konsep Pesawat Sederhana Pada Pembelajaran Ilmu Pengetahuan Alam Berbasis Tradisi Sains Islam Di Madrasah Tsanawiyah

Pesawat Sederhana Yang Memanfaatkan Prinsip Tuas Adalah

Pesawat Sederhana pada Rangka Manusia | Mikirbae.com

Pengertian Pesawat Sederhana, Jenis, dan Contohnya • GuruSekali.com

Bidang Miring – Pengertian, Rumus, Keuntungan Mekanik, dan Contoh Soal dengan Penjelasan Terlengkap | Ilmu Pengetahuan Alam (IPA)

Jenis-Jenis Pesawat Sederhana Prinsip Kerja Serta Manfaatnya

Kelas 5 - Ilmu Pengetahuan Alam - Heri by Yeti Herawati - issuu

√ Pengertian Pesawat Sederhana (Lengkap) Contoh Dan Rumus

Pesawat Sederhana : Pengertian, Jenis dan Contoh Soalnya
![]()
Usaha dan Pesawat Sederhana dalam Kehidupan Sehari-hari

Pesawat Sederhana Tuas (Pengungkit)

Usaha dan Pesawat Sederhana dalam Kehidupan Sehari-hari – Ilmu pengetahuan Alam

Contoh Bidang Miring - Pengertian, Keuntungan Mekanis, Fungsi
Perhatikan gambar berikut. Alat yang bekerja be…

Apa Itu Pesawat Sederhana? Berikut Jenis-jenis Pesawat Sederhana dan Kegunaannya - Halaman 2 - Tribunnews.com Mobile
![]()
Page 105 - IPA Saling Temas 5

MATERI KULIAH IPA2 TOPIK 5 PESAWAT SEDERHANA Analisis
![Pengertian, Jenis, Rumus hingga Contoh Pesawat Sederhana [Lengkap]](https://i2.wp.com/cerdika.com/wp-content/uploads/2020/02/Tuas-Jenis-Pertama-760x605.jpg)
Pengertian, Jenis, Rumus hingga Contoh Pesawat Sederhana [Lengkap]

Peswat Sederhana | idschool

Pengertian Pesawat Sederhana | Jenis-Jenis dan Contohnya !
BBM 5 (Pesawat Sederhana) KD Fisika

√ Pesawat Sederhana (Jenis, Rumus, Gambar, Soal)
![]()
- Usaha dan Pesawat Sederhana dalam Kehidupan Sehari hari - Copy.docx - 1 BAB 2 USAHA DAN PESAWAT SEDERHANA DALAM KEHIDUPAN SEHARI HARI A USAHA(W dan | Course Hero

Gaya dan Pesawat Sederhana (Pelajaran IPA SD/ MI Kelas V)

Pengertian, Rumus dan Macam-macam Jenis Pesawat Sederhana Katrol beserta Contohnya - Berpendidikan.Com

Macam-Macam Pesawat sederhana dan Cara Kerjanya - Belajar Mandiri Yuk!
Revisi Tugas 1 | PDF
Usaha dan Pesawat Sederhana | Ringkasan Materi IPA Kelas 8