
Soal Agar garis x+2y+k=0 menyinggung parabola y^(2)-2x+4=0, maka konstanta k =cdots

Soal Agar garis x+2y+k=0 menyinggung parabola y^(2)-2x+4=0, maka konstanta k =cdots

Soal Agar garis x+2y+k=0 menyinggung parabola y^(2)-2x+4=0, maka konstanta k =cdots

Soal Agar garis x+2y+k=0 menyinggung parabola y^(2)-2x+4=0, maka konstanta k =cdots
Agar garis x+2yk=0 menyinggung parabola y2–2x+4=0,…

Soal Agar garis x+2y+k=0 menyinggung parabola y^(2)-2x+4=0, maka konstanta k =cdots

garis g yang melalui titik (2,4) menyinggung parabola y²=8x. jika garis h melalui (0,0) dan tegak - Brainly.co.id

Soal Diketahui garis y=-1. menyinggung parabola x+y=a. Nilai a adalah…

garis y = PX + 1 menyinggung parabola Y = X kuadrat + 6 x + 2 tentukan nilai p - Brainly.co.id

Kedudukan Garis Terhadap Parabola | idschool

Sebuah lingkaran mempunyai persamaan x²+y²-8x+py-20=0.tentukan nilai p agar garis 3x+y+10=0 - Brainly.co.id

30+ Soal dan Pembahasan Matematika Dasar SMA Sistem Persamaan Linear Kuadrat (SPLK) dan Sistem Persamaan Kuadrat Kuadrat (SPKK) | defantri.com

Soal Garis x+y-2+0 menyinggung lingkaran x^(2)+ y^(2)-6x-2y+k=0 Tentukan untuk nilai k
![]()
- modul persamaan parabola pak sukani

Kedudukan Garis Terhadap Parabola | idschool
Bab 9 Persamaan Garis | PDF

Persamaan Garis Singgung Parabola ~ Konsep Matematika (KoMa)

Grafik y = x + n akan menyinggung parabola y = 2x² + 3x - 5 jika nilai n = … - YouTube

Soal Suatu garis menyinggung parabola y=3x^(2)+5x-2 di titik (-3,10). Garis tersebut memiliki k

Menentukan Persamaan Garis Singgung Parabola - madematika
tentukan garis yang menyinggung parabola y=-1/2x2 + 4 x dan tegak lurus garis x + 2y +10=0 - Brainly.co.id

Kedudukan Garis terhadap Parabola ~ Konsep Matematika (KoMa)
Soal Parabola | PDF
Untuk nilai a berapakah garis lurus y=2x+3 menyentuh parabola y^2=4ax? - Quora

40+ Soal dan Pembahasan Matematika Dasar SMA Persamaan Garis | defantri.com

Kedudukan garis terhadap Parabola - Ilmu Hitung

Hitunglah nilai p agar garis y=x+9 menyinggung lingkaran x2+y2+8x-10y+22-p=0 - Brainly.co.id

Garis Singung Parabola | idschool

Garis yang menyinggung parabola y = x² - 2x + 3 dan tegak lurus dengan garis x - 2y + 15 = 0 - YouTube

Kedudukan Garis Terhadap Parabola | idschool

Menentukan Kedudukan Garis Terhadap Suatu Parabola - madematika

Garis Singung Parabola | idschool
Persamaan Garis Singgung Parabola | PDF
![]()
PDF) Matematika SMA by Drs | Fairy Tail - Academia.edu

Rangkuman, Contoh Soal & Pembahasan Lingkaran

Garis yang menyinggung parabola y = x² - 2x + 3 dan tegak lurus dengan garis x - 2y + 15 = 0 - YouTube
Kumpulan Soal Hubungan Parabola Dan Garis

Kedudukan garis terhadap Parabola - Ilmu Hitung

Kedudukan Garis Terhadap Parabola | idschool
Agar garis x+2yk=0 menyinggung parabola y2–2x+4=0,…

30+ Soal dan Pembahasan Matematika Dasar SMA Fungsi Kuadrat | defantri.com
Berapakah nilai k jika garis y=kx+1 menyinggung kurva y =x^2 - x+2? - Quora

PERSAMAAN GARIS SINGGUNG PARABOLA GAD II

- garis g tegak lurus garis x-3y+7=0 dan menyinggung parabola y=x2+3x-6 . jika garis g memotong - Brainly.co.id

PERSAMAAN GARIS SINGGUNG PARABOLA - PDF Free Download
![]()
PERSAMAAN GARIS SINGGUNG PARABOLA GAD II

40+ Soal dan Pembahasan Matematika Dasar SMA Lingkaran | defantri.com

Batas nilai k agar garis 3x + 2y + 1 = 0 tidak memotong parabola y^2 = 2kx adalah A. k < 0 atau - Brainly.co.id

Fungsi Kuadrat Soal-jawab
Diketahui V (1,-2) dan F (-1, -2), berapakah persamaan parabola? - Quora

Menentukan Kedudukan Garis Terhadap Suatu Parabola - madematika

Rangkuman, Contoh Soal & Pembahasan Lingkaran

Soal 5. SPMB ‘04 (Regional III) Agar garis x + _ menyinggung parabola _ maka konstanta _ adalah
![]()
FUNGSI KUADRAT | Melly ana - Academia.edu

PERSAMAAN GARIS SINGGUNG PARABOLA GAD II
Berapakah luas daerah yang dibatasi oleh parabola y=5x-x'2 dan garis y=4? - Quora
![]()
MGMP Matematika SMK Kelompok TI dan PK K
Alternatif Menentukan Persamaan Garis Singgung Parabola

Soal Jika garis y=x+3 menyinggung parabola y=a-3x-x^(2), maka nilai a adalah
Berapa luas daerah yang dibatasi oleh parabola y2 = 2x dan garis y = 2x? - Quora
Berapakah luas daerah yang dibatasi oleh parabola y=4ax² dan garis y=mx dimana 0< a, m <∞? - Quora

Rangkuman, Contoh Soal & Pembahasan Lingkaran

buku-pegangan-siswa-matematika-sma-kelas-11-semester-2-kurikulum-2013 - Membalik Buku Halaman 101-150 | PubHTML5
Irisan Kerucut | PDF

PERSAMAAN GARIS SINGGUNG PARABOLA GAD II

Irisan Kerucut - e-Learning Sekolah Menengah Kejuruan

Ka tolong bantu jawab yah Jika garis y = 7x - 3 , menyinggung parabola y = 4x² + ax + b di titik ( - Brainly.co.id

Soal Garis y–2x+6 menyinggung parahola y=x^(2)+ax+b di titik (1,4), maka nilai b-a=dots
Bagaimana cara menemukan dua titik pada parabola, y=16x^2, yang paling dekat dengan (0,1) - Quora

buku-pegangan-siswa-matematika-sma-kelas-11-semester-2-kurikulum-2013 - Membalik Buku Halaman 101-150 | PubHTML5
Alternatif Menentukan Persamaan Garis Singgung Parabola
Tentukan titik pada parabola y^2=2x yang terdekat dengan titik (1,4). Bagaimana saya bisa mendekati ini? - Quora

Misalkan garis 3x – y – 6 = 0 menyinggung lingkaran x2 + y2 + 8x – 4y – 20 = 0 di titik P - Mas Dayat

Kedudukan Garis Terhadap Parabola | idschool

Soal Garis y–2x+6 menyinggung parahola y=x^(2)+ax+b di titik (1,4), maka nilai b-a=dots

Pembahasan Matematika No. 11 - 15 TKD Saintek SBMPTN 2016 Kode Naskah 225

tentukan nilai m agar garis y=mx-2 menyinggung lingkaran x²+y²-4x=0 - Brainly.co.id
Berapakah persamaan diferensial semua garis singgung parabola y=3x^2+1? - Quora

Parabola
![]()
PDF) Latihan Soal Geometri Analitik dan Pembahasannya (17IMM1-Q) | Orlando Lordses - Academia.edu

Fungsi Kuadrat Soal-jawab

Kedudukan Garis Terhadap Parabola | idschool

Kedudukan garis terhadap Parabola - Ilmu Hitung

Materi Aljabar Fungsi Kuadrat
Persamaan Garis Singgung Parabola | PDF

Soal Tentukan nilai k agar garis y-kx=0 menyinggung lingkaran yang berpusat di (5,0) dan berjar
Apa persamaan lingkaran dengan pusat di [math] \kiri (-4, \ 2 \kanan) [/math] dan menyinggung garis [math] 2x-y+2=0 [/math]? - Quora

Lingkaran L yang memiliki titik pusat di kuadran I…

52 Geometri Analitik Datar dan Ruang 4.1. DEFINISI PARABOLA - PDF Free Download
![]()
Bab 2 Fungsi Kuadrat - Download Bank Soal Matematika di : http://www.m4th-lab.net 1 UMPTN 1992 - StuDocu

Garis Singung Parabola | idschool

minta bantuan no 14, 15, 16. terima kasih - Brainly.co.id
Tentukan titik pada parabola y^2=2x yang terdekat dengan titik (1,4). Bagaimana saya bisa mendekati ini? - Quora
Asri Mandiri | PDF

Parabola

Santai ajaa ^.^: Soal Persamaan Lingkaran dan Pembahasan nya

Garis y=4x+1 menyinggung kurva y=ax^2+bx di titik berabsis 2. Dengan demikian nilai b yang memenuhi - Brainly.co.id

Fungsi kuadrat
![]()
DOC) SOAL & PEMBAHASAN HIPERBOLA | Siti Sundari - Academia.edu
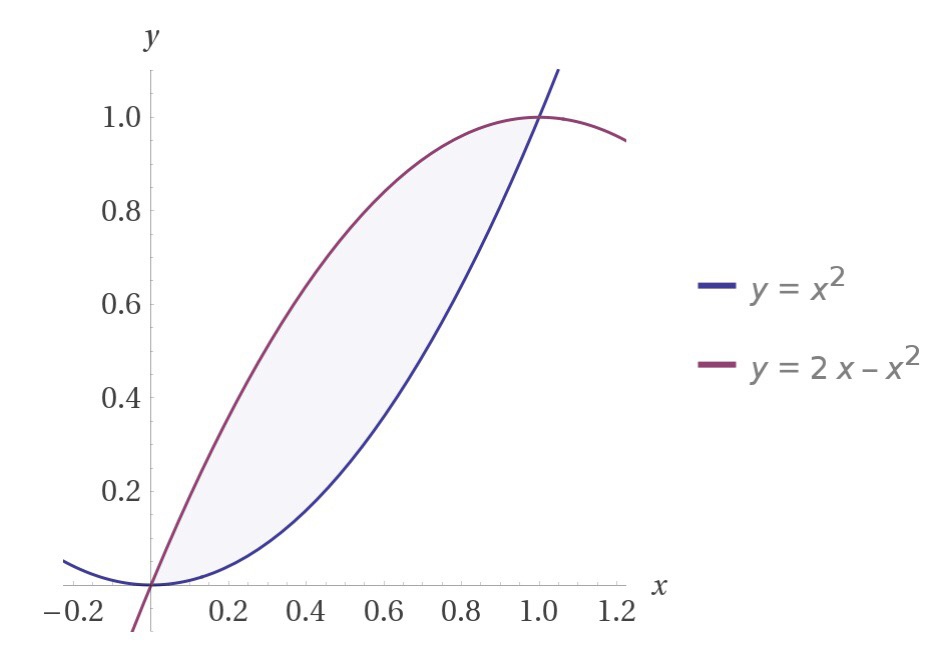
Berapa luas daerah yang dibatasi oleh parabola y=x^2 dan y=2x-x^2? - Quora